Co jste dneska bastlili? Vytvareli....

Odpovědět
pepa4
Příspěvky: 77
Registrován: 19. 7. 2010, 10:37
Bydliště: Zlínský kraj
Kontaktovat uživatele:

13. 4. 2014, 7:47

Radek.P píše:
Dá. Třeba nožíř Petr Dohnal si ho vyrábí.

Petr Dohnal si vyrábí Nerezový damašek? Spojením nerezek RWL34+PMC27? Nedělá náhodou klasický damašek vyrobený kovářským svařováním 19191+ třída 11 nebo 12?
Onnyxer
Příspěvky: 113
Registrován: 24. 8. 2008, 7:56
Bydliště: Frýdek-Místek

13. 4. 2014, 7:48

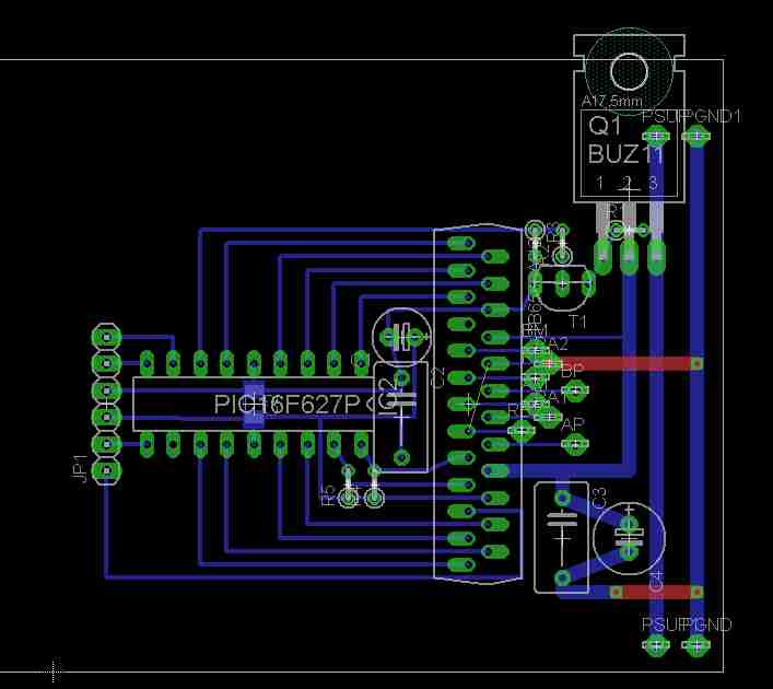
Další verze PIC řízeného TB6560
TB6560.jpg
Tedy jen levá část. :)
lubos
Sponzor fora
Příspěvky: 5121
Registrován: 2. 5. 2007, 3:47
Bydliště: Praha

16. 4. 2014, 8:35

Tak jsem zase trochu bastlil
Přílohy
004.jpg
001.jpg
XpertMill, Gravos, Ninos, Galaad
IQ156
-1500Kč, -520Kč, -1čokoláda, - 28000Kč
www.freeair.cz www.rotexelectric.eu www.retrofitcnc.cz
Radek.P
Příspěvky: 62
Registrován: 23. 6. 2012, 9:15

17. 4. 2014, 5:44

RaS píše:
Radek.P píše:
Dá. Třeba nožíř Petr Dohnal si ho vyrábí.
klasicky, že dá dva přes sebe rozklepe přepůlí a tak pořád dokola klasickým kováním jako se to dělalo ve středověku?
Normálně kovářským svařováním.

http://www.knife.cz/Default.aspx?tabid= ... 594#102594" onclick="window.open(this.href);return false;
https://www.facebook.com/1422.cz
Uživatelský avatar
Pepa z depa
Příspěvky: 1779
Registrován: 2. 12. 2012, 9:31
Bydliště: Hostěradice (Znojemsko)

18. 4. 2014, 8:06

... kamoš je Nožířský mistr, je radost se dívat na ty jeho dílka, klobouk dolů před nožaři ... ale ta drbačka
Žiju abych tvořil, tvořím abych žil. www.PePeSysel.cz
máša: vřeteno voda 1,5kW, měnič Delta, 2Nm 3f 60V krokáče, Yako drivery, lineáry a kuličkáče Hiwin,
vynikající Gravos GVE-64 na 125kHz, rám 8mm ocel vylita plastbetonem, vše na masivním litinovém stole.
Uživatelský avatar
shaolin
dezinfo trol
Příspěvky: 1286
Registrován: 11. 9. 2011, 7:17

18. 4. 2014, 11:00

Lubos to co su za generatory co tvoris? Vyzera to akoby si testoval Teslove patenty ... :)
To že niekto nerozumie tomu čo píšem, neznamená že som troll :)
RaS
Příspěvky: 8863
Registrován: 26. 3. 2009, 9:12
Bydliště: Úvaly

18. 4. 2014, 11:03

to jsou statory BLDC motorů..
věčný rýpal,který musí mít poslední slovo, odpůrce low-cost zařízení končících v naprosté většině případů v hromadě šrotu
uživatelé hýbátek, kteří mají z mých příspěvků celoživotní trauma nechť si mé příspěvky VYPNOU
lubos
Sponzor fora
Příspěvky: 5121
Registrován: 2. 5. 2007, 3:47
Bydliště: Praha

18. 4. 2014, 12:05

shaolin píše:Lubos to co su za generatory co tvoris? Vyzera to akoby si testoval Teslove patenty ... :)
Jo jo jsou to motůrky ale generátor by z toho šel taky :D
XpertMill, Gravos, Ninos, Galaad
IQ156
-1500Kč, -520Kč, -1čokoláda, - 28000Kč
www.freeair.cz www.rotexelectric.eu www.retrofitcnc.cz
Uživatelský avatar
Pepa z depa
Příspěvky: 1779
Registrován: 2. 12. 2012, 9:31
Bydliště: Hostěradice (Znojemsko)

19. 4. 2014, 5:57

.. za tohle jsem dostal tři kila .. :D
Přílohy
id ZNÁMKY čb
id ZNÁMKY čb
Žiju abych tvořil, tvořím abych žil. www.PePeSysel.cz
máša: vřeteno voda 1,5kW, měnič Delta, 2Nm 3f 60V krokáče, Yako drivery, lineáry a kuličkáče Hiwin,
vynikající Gravos GVE-64 na 125kHz, rám 8mm ocel vylita plastbetonem, vše na masivním litinovém stole.
Uživatelský avatar
tumlik
Sponzor fora
Příspěvky: 3830
Registrován: 19. 12. 2007, 8:20
Bydliště: já su z Moravskej :-)
Kontaktovat uživatele:

19. 4. 2014, 8:46

Pepa z depa píše:.. za tohle jsem dostal tři kila .. :D
Tři kila čeho? :D
http://www.tumlikovo.cz/
Popularizační web nástrojařství a kovoobrábění
Uživatelský avatar
origosch
Příspěvky: 1286
Registrován: 19. 4. 2007, 10:39
Bydliště: Kladno

20. 4. 2014, 6:43

Přívěsek z hilzny.
Hilzna1.jpg
[URL=https://matchnow.life]Super casual Dating[/URL]
Uživatelský avatar
Pepa z depa
Příspěvky: 1779
Registrován: 2. 12. 2012, 9:31
Bydliště: Hostěradice (Znojemsko)

21. 4. 2014, 1:18

tumlik píše:
Pepa z depa píše:.. za tohle jsem dostal tři kila .. :D
Tři kila čeho? :D
... jo, naturálie, většinou v tekuté formě beru taky :D

(mmj. se ten lump s těma třema kilama (stovkama) ještě nestavil :D)

origosh, máš to pěkný, njn. rotační osu ještě musím vybastlit :D
Žiju abych tvořil, tvořím abych žil. www.PePeSysel.cz
máša: vřeteno voda 1,5kW, měnič Delta, 2Nm 3f 60V krokáče, Yako drivery, lineáry a kuličkáče Hiwin,
vynikající Gravos GVE-64 na 125kHz, rám 8mm ocel vylita plastbetonem, vše na masivním litinovém stole.
Uživatelský avatar
origosch
Příspěvky: 1286
Registrován: 19. 4. 2007, 10:39
Bydliště: Kladno

25. 4. 2014, 6:20

Tak jsem zkusil gravírovat do kužele:
KUZEL_PROBA2.jpg
[URL=https://matchnow.life]Super casual Dating[/URL]
testone
Sponzor fora
Příspěvky: 7543
Registrován: 3. 12. 2010, 5:56
Bydliště: Slaný

25. 4. 2014, 7:16

paráda
Obvykle se dějí věci obvyklé. Méně často se dějí věci neobvyklé a zcela vyjímečně se dějí věci vyjímečné...
Masturn 40 CNC, Hermle UWF1200H CNC a pár klasik
http://www.radialengine.cz" onclick="window.open(this.href);return false;
http://www.autopejsek.cz" onclick="window.open(this.href);return false;
Uživatelský avatar
Hades
Příspěvky: 1196
Registrován: 11. 10. 2012, 10:59
Bydliště: Praha; Mimoň

26. 4. 2014, 12:36

To: testone
podpis je paráda...

Obvykle se dějí věci obvyklé. Méně často se dějí věci neobvyklé a zcela vyjímečně se dějí věci vyjímečné...

Osobně bych to ale upravil...

Obvykle se dějí věci neobvyklé. Méně často se dějí věci obvyklé ... :D

jinak musím uznat, ten kužel je paráda :CLAP:
Odpovědět

Zpět na „výrobky a obrobky“