driver+schema+DPS

Odpovědět
kukinko
Příspěvky: 11
Registrován: 2. 4. 2012, 4:00

5. 4. 2012, 9:26

:wink:
Přílohy
schéma.png
osadenie.png
osadenie.png (8.83 KiB) Zobrazeno 4391 x
DPS.png
Uživatelský avatar
Thomeeque
Příspěvky: 9536
Registrován: 30. 1. 2012, 10:20
Bydliště: Mimo ČR

10. 4. 2012, 11:43

Ahoj, můžu se zeptat, jak byl tento post myšlen? To se chlubíš (ale to bych čekal spíš třeba fotku nebo video, jak to "drajvuje") nebo to má být návod pro ostatní (v tom případě tam chybí dost informací)? T.
mimooborová naplavenina • kolowratský zázrak™ • NPS • GCU • HirthCalc • ncDP.ino
gnat
Příspěvky: 985
Registrován: 24. 2. 2009, 9:14
Bydliště: doma
Kontaktovat uživatele:

10. 4. 2012, 11:56

Nechápu. Kromě firmware tam nic nechybí.
SABLE-2015
Uživatelský avatar
Thomeeque
Příspěvky: 9536
Registrován: 30. 1. 2012, 10:20
Bydliště: Mimo ČR

10. 4. 2012, 12:30

No, IC1 např. neni vůbec specifikován. Člověk si může domyslet, že to bude nějaký jednočip, ale pak vyvstává přesně otázka, že to bude chtít asi i nějaký firmware (což mě teda nepřijde úplně zanedbatelný). Ale hlavně by to chtělo asi nejdřív říct, co je to za driver, jak se ovládá, jak se napájí, co umí, jaké utáhne motorky atd. prostě to, co potřebuješ vědět nejdřív, než se pro stavbu vůbec rozhodneš. Znalý člověk si sice může většinu odpovědí domyslet sám, ale takový člověk zase asi tento návod nevyužije. A je to umístěno v galerii pro výrobky a obrobky, což je taky takový matoucí.

T.
mimooborová naplavenina • kolowratský zázrak™ • NPS • GCU • HirthCalc • ncDP.ino
kukinko
Příspěvky: 11
Registrován: 2. 4. 2012, 4:00

10. 4. 2012, 9:43

prepačte bol som zaneprazdneny tak som to sem hodil,
tak že:
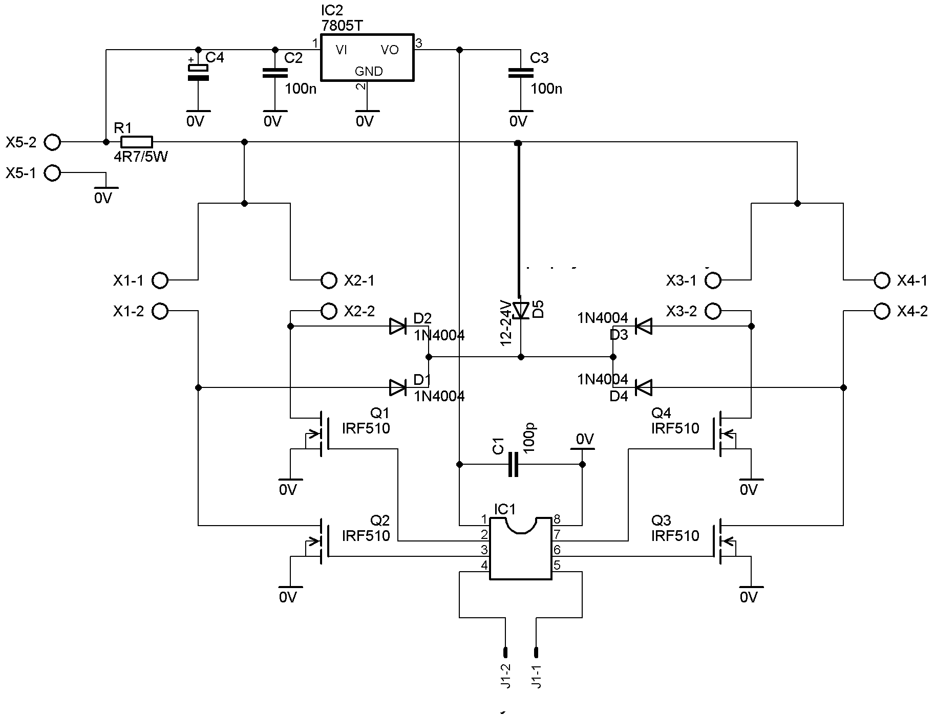
je to ovladač unipolarnich motorov vystupny prud max.5A
ovladanie: step/ dir mikrokrokovanie 1/2 .
hex subor pre pic dodam len ho musim najsť niekde som ho zapatrošil.
namiesto tich IRF tranzistov je lepšie použiť IRLZ44N
pic je 12C509

tu je članok z ktoreho som čerpal informacie zapojenie je doplnene o stabilizator pre PIC
je tam aj program do PIC.
http://maczaka.webz.cz/cnc_rezacka.htm#elektronika" onclick="window.open(this.href);return false;
Odpovědět

Zpět na „výrobky a obrobky“