Cinske 4.5A TB6600 TB6600HG
Na všech driverech co mám M542, M752, HS806 ... je na to přímo přepínač a nemusím si s tím lámat hlavu. Faktem je, že když jsem dělal pohon X osy ma BF20, tak jsem tam měl původně 542 na 55V a hulil jsem ji co to dá a ani driveru a ani motoru to sice nevadilo, ale teplo tam bylo. Pak jsem přešel na 65V a M752 a sníženej proud a i po půl dnu práce je vše pouze vlažné.
Já ten driver sice nemám ale:neilz píše:zdravim, jak presne funguje to analogove nastaveni proudu ? jak zjistim kolik je nastaveno ?
4pin konektory co jsou nad svorkama musi vyt vzdy propojene s rozdelovaci deskou nebo se zapojujou jen v rurcite situaci ?
- Proud zjistíš snadno, máš na tišťáku namalované značky pro přibližní nastavení. A přesně si to můžeš změřit voltmetrem.
- Ty 4-pin šroubovací a zasouvací konektory jsou zapojené paralelně, použiješ ten z nich, který se ti víc hodí.
A deska je oddělovací, ne rozdělovací.
Kdy udela motor krok s timto driverem?
Po tom co privedu na pin CLK- minus, chapu to dobre, a tech 5V (prvni pin popsany u svorky) je k tomu minusu a musim je privest z externiho zdroje?
Takze tak jak to mam ted s jinymi drivery primo napojene na paralelni port je utrum.... musim pouzit oddelovaci desku a pripojit "optron" na "optron" abych otocil logiku?
Po tom co privedu na pin CLK- minus, chapu to dobre, a tech 5V (prvni pin popsany u svorky) je k tomu minusu a musim je privest z externiho zdroje?
Takze tak jak to mam ted s jinymi drivery primo napojene na paralelni port je utrum.... musim pouzit oddelovaci desku a pripojit "optron" na "optron" abych otocil logiku?
Aha, tak sorry. Teprve teď jsem se pořádně podíval na ten tvůj driver a má trochu neobvyklý interface. Většinou bývá zvykem vytáhnout obě nohy vstupního optronu.
Tak pokud nechceš používat oddělovací desku, tak můžeš na nějakém/nějakých výstupním pinu dát trvale log. H a použít ho jako společný plus pro signály DIR a STEP. Výstupů je na LPT celkem dost, EN stejně asi zapojovat nebudeš.
Nebo si tam dotáhni +5V třeba z USB nebo z diskového konektoru.
Tak pokud nechceš používat oddělovací desku, tak můžeš na nějakém/nějakých výstupním pinu dát trvale log. H a použít ho jako společný plus pro signály DIR a STEP. Výstupů je na LPT celkem dost, EN stejně asi zapojovat nebudeš.
Nebo si tam dotáhni +5V třeba z USB nebo z diskového konektoru.
Asi preskrtam cesty anebo prekrizim vstupy optronu....
Ne ze bych nechtel pouzit oddelovaci desku .... vnesla by tam jen zmatek a problemy s propojenim
to cos navrhoval by taky slo, ale to znamena dalsi draty mezi PC a elektronikou .....
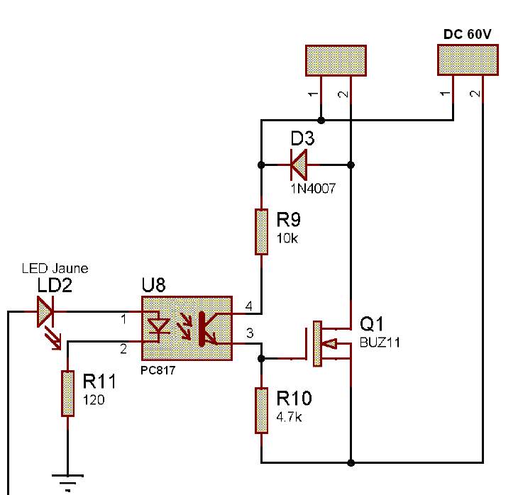
Prosim, jak zmenit soucastky abych mohl navysit napeti z 35V na 60V, proud bude do 10A?
Ne ze bych nechtel pouzit oddelovaci desku .... vnesla by tam jen zmatek a problemy s propojenim
to cos navrhoval by taky slo, ale to znamena dalsi draty mezi PC a elektronikou .....
Prosim, jak zmenit soucastky abych mohl navysit napeti z 35V na 60V, proud bude do 10A?
No dělej jak myslíš. Já bych si tam něco mezi LPT a drivery dal. Když nechceš kupovat hotovou oddělovací desku, tak bych si dal na kus tišťáku jenom budiče třeba 74hct541.
Ty LPT porty jsou každý jiný a ne každý moc dobře zvládá větší proudy pro buzení optronů.
K tomu PWM musíš vyměnit prakticky všechno. Je to trochu těžko radit, když nevíme, kde nakupuješ a jestli to chceš dělat jako SMD nebo TH.
Tranzistor potřebuješ nějaký 100V. Já s oblibou používám IRFR3411, je levný a dobrý. Ale takové ty pultové prodejny jako GM to myslím nevedou. Tam asi seženeš třeba nejběžnější IRF540, který je horší ale taky vyhoví.
Ta dioda v původním zapojení je spíš pro srandu. Chce to tam dát nějakou nejméně 5A nebo i víc. Takže z GM třeba SK510 (v SMD) nebo SB5100 (v TH).
Odporový dělič je třeba taky změnit, takže jako horní odpor dát třeba 22k.
Další problém ale je, že ten optron PC817 je dělaný do 35V. Takže buď omezit rozkmit toho napětí třeba 24V zenerkou, nebo vyměnit optron za nějaký jiný (dělají se i optrony do 70V), nebo to zapojit úplně jinak, dát tam dodatečný tranzistor nebo raději rovnou dva a udělat tomu slušné buzení.
A buzeni toho optronu je možná taky trochu přemaštěné. Ten odpor 120R je asi zbytečně malý. A opět těžko radit, když nevíme, z čeho to budeš budit.
Ty LPT porty jsou každý jiný a ne každý moc dobře zvládá větší proudy pro buzení optronů.
K tomu PWM musíš vyměnit prakticky všechno. Je to trochu těžko radit, když nevíme, kde nakupuješ a jestli to chceš dělat jako SMD nebo TH.
Tranzistor potřebuješ nějaký 100V. Já s oblibou používám IRFR3411, je levný a dobrý. Ale takové ty pultové prodejny jako GM to myslím nevedou. Tam asi seženeš třeba nejběžnější IRF540, který je horší ale taky vyhoví.
Ta dioda v původním zapojení je spíš pro srandu. Chce to tam dát nějakou nejméně 5A nebo i víc. Takže z GM třeba SK510 (v SMD) nebo SB5100 (v TH).
Odporový dělič je třeba taky změnit, takže jako horní odpor dát třeba 22k.
Další problém ale je, že ten optron PC817 je dělaný do 35V. Takže buď omezit rozkmit toho napětí třeba 24V zenerkou, nebo vyměnit optron za nějaký jiný (dělají se i optrony do 70V), nebo to zapojit úplně jinak, dát tam dodatečný tranzistor nebo raději rovnou dva a udělat tomu slušné buzení.
A buzeni toho optronu je možná taky trochu přemaštěné. Ten odpor 120R je asi zbytečně malý. A opět těžko radit, když nevíme, z čeho to budeš budit.
Diky.
do ted to jede bez oddeleni asi 12let ....
budu predelavat tohle SMD ne, na to nejsem zarizeny, takze klasika - tistak budu frezovat nebo univerzalni deska, fotocestu uz asi nedam dohromady
buzene to bude primo z LPT - pokud se nedokopu k oddelovaci desce
ve vsech zapojenich se se zhavenim dratu moc nemazli a zapojeni je vicemene stejne, ale je pravda ze jedou do 35V coz je pro me malo
soucastky asi z GM, predpokladam ze je budou mit v Koline
do ted to jede bez oddeleni asi 12let ....
budu predelavat tohle SMD ne, na to nejsem zarizeny, takze klasika - tistak budu frezovat nebo univerzalni deska, fotocestu uz asi nedam dohromady
buzene to bude primo z LPT - pokud se nedokopu k oddelovaci desce
ve vsech zapojenich se se zhavenim dratu moc nemazli a zapojeni je vicemene stejne, ale je pravda ze jedou do 35V coz je pro me malo
soucastky asi z GM, predpokladam ze je budou mit v Koline
Na těch fotkách je celkem houby vidět. Takže není poznat, jestli drivery mají na vstupech optrony nebo ne. Zapojení s optrony chce od LPT portu výrazně vyšší proudy, než když je to napřímo.
Ale to tvoje PC je asi nějaký historický kousek, tak tam ještě bude LPT poctivé, kovářské.
Jinak když to provozuješ v takovémto stavu, tak nechápu, proč máš problém si vytáhnout 5V třeba z diskového konektoru.
No ale je to tvůj boj.
Ale to tvoje PC je asi nějaký historický kousek, tak tam ještě bude LPT poctivé, kovářské.
Jinak když to provozuješ v takovémto stavu, tak nechápu, proč máš problém si vytáhnout 5V třeba z diskového konektoru.
No ale je to tvůj boj.
Ja to neprovozuji, ja to jen udrzuji v chodu. Majitel uz konecne dosel do stadia ze chce elektriku predelat, jeden driver uz je nefunkcni a vykonovy integr uz nevymenim, nebot tistak je pod nim uz spaleny a cesty odpareny a dalsi duvod je ze je maly napeti na ohrev dratu.
Drivery jsou kombinace L297 a L298.
Ok zkusim tam pridat ty budice, nebo rovnou oddeleni...Pak ale budu muset nejak dostat pulzy z ext. timeru zpet do LPT...
Drivery jsou kombinace L297 a L298.
Ok zkusim tam pridat ty budice, nebo rovnou oddeleni...Pak ale budu muset nejak dostat pulzy z ext. timeru zpet do LPT...
Při dnešní ceně driverů s TB6600 z Číny už fakt asi nemá smysl opravovat nějaký L297/298.
To oddělení stačí úplně triviální, třeba 2 kusy 74hct541 a směr ven je hotový.
Směrem dovnitř to nakonec taky stačí, ale přidat tam pár optronů taky není žádný problém, a je to za pár korun.
To oddělení stačí úplně triviální, třeba 2 kusy 74hct541 a směr ven je hotový.
Směrem dovnitř to nakonec taky stačí, ale přidat tam pár optronů taky není žádný problém, a je to za pár korun.