A tendle znáte? Sejdou se grammar-nazi a troll v jednom audítku..
Luboši, za mne by byla první rada vzít pájku, kalafunu a propájet všechny spoje, cín se musí pěkně rozlít, viz.
http://www.schematics.wz.cz/pro_zacinajici_pajeni.html. Zároveň u každého vždy proti světlu zkontroluj, že tam nemáš můstky na sousední spoje (pertinax i kalafuna jsou průsvitný, měď a cín ne

). Pak postupuj podle rady pana packy, z tvého popisu je jasný, že problém je v signálu STEP. Pro začátek můžeš vyndat i tu 4013 a rozchodit čistě generování STEP.
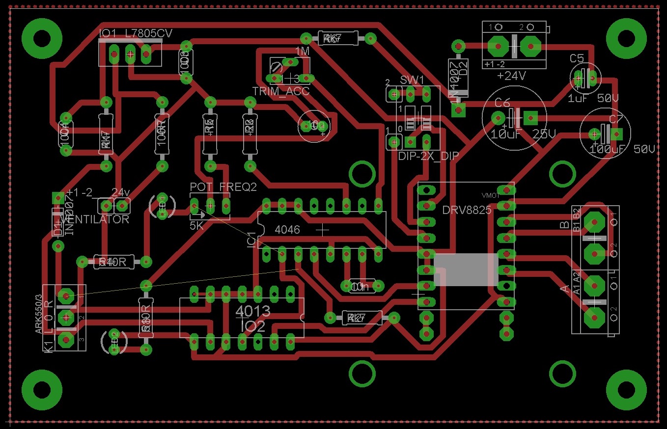
Schema (pokud ignoruju ten zmatek se jmény kolem nožiček DRV8825 modulu, zmiňovaný Mexem) vypadá dobře, ale je potřeba vědět, že pojmenované uzly se stejným jménem se na boardu spojí (=mohou tam být spoje, které na schematu nejsou vůbec vidět!). Nemám teď čas kontrolovat to zevrubněji, ale pokud jsi udělal copy/paste ze dvou schemat, k něčemu takovýmu mohlo dojít. Btw.
nereaguje na směr vlevo - vpravo - LED1 reaguje? A jak jsi měl nastavený TRIM_ACC? Pokud bys ho měl na tom 1M, tak by to mohlo nabíhat docela dost pomalu. A POT_FREQ2 měj někde v půlce, nemusí to jet úplně odspoda.
T.