Zdravím,
najde se někdo, kdo by mi dokázal poradit, jak v EdgeCAMu srazit hrany na šikmé ploše - 3D srážení hran na tří osém frézovacím centru? Jako příklad sražení hrany v drážce na hřídeli. Už dva dny to zkouším všemožnými způsoby a stále jsem na to nepřišel.
Máte s tím někdo zkušenosti? Poraďte mi prosím.
EdgeCAM 2013-2015 sražení hran
edgcam neznám.. ale není tam něco jako sledovat? pak jen označíš křivku a jeto..
věčný rýpal,který musí mít poslední slovo, odpůrce low-cost zařízení končících v naprosté většině případů v hromadě šrotu
uživatelé hýbátek, kteří mají z mých příspěvků celoživotní trauma nechť si mé příspěvky VYPNOU
uživatelé hýbátek, kteří mají z mých příspěvků celoživotní trauma nechť si mé příspěvky VYPNOU
Ale notak?
Cyklus Frezovat srazenou hranu od verzie 2014 R1
pridal som ti tam aj ppf kde som ti urobil jednoduche zrazanie. Je to urobene v EC 2015R1
dodo

Cyklus Frezovat srazenou hranu od verzie 2014 R1
pridal som ti tam aj ppf kde som ti urobil jednoduche zrazanie. Je to urobene v EC 2015R1
dodo
- Přílohy
-
- hrana po krivke.rar
- (25.18 KiB) Staženo 248 x
CNC programátor
CAD: Pro/E 2001 - PTC Creo 6.0
CAM: EdgeCam 7.75 - EdgeCam 2020
CAD: Pro/E 2001 - PTC Creo 6.0
CAM: EdgeCam 7.75 - EdgeCam 2020
Pozeram ze sme viaceri co sme este velmi dlho ostavali na EC 2013...
dodo

dodo
CNC programátor
CAD: Pro/E 2001 - PTC Creo 6.0
CAM: EdgeCam 7.75 - EdgeCam 2020
CAD: Pro/E 2001 - PTC Creo 6.0
CAM: EdgeCam 7.75 - EdgeCam 2020
Ja som si uz zvykol aj ked niektore veci nemozem stale prehryzt ale na druhej strane uz by mi veci z noveho EC v starom chybali...
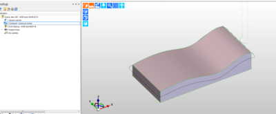
K tvojej otazke v SZ tu mas vysledok.
Bud pouzijes okopirovanu krivku z modelu a vyberies ju ako obrabanu alebo vyberies hranu priamo z modelu. V obidvoch pripadoch je vysledok rovnaky.
dodo
K tvojej otazke v SZ tu mas vysledok.
Bud pouzijes okopirovanu krivku z modelu a vyberies ju ako obrabanu alebo vyberies hranu priamo z modelu. V obidvoch pripadoch je vysledok rovnaky.
dodo
- Přílohy
-
- hrana po krivke.rar
- (25.18 KiB) Staženo 231 x
CNC programátor
CAD: Pro/E 2001 - PTC Creo 6.0
CAM: EdgeCam 7.75 - EdgeCam 2020
CAD: Pro/E 2001 - PTC Creo 6.0
CAM: EdgeCam 7.75 - EdgeCam 2020