dřevotřískova frezka za pětikilo
- Ben Ash
- Site Admin
- Příspěvky: 1455
- Registrován: 25. 3. 2009, 8:02
- Bydliště: Vladislav
- Kontaktovat uživatele:
Tak jak je vidět jde to, hlavně se musí chtít. Když si nastřelil ty náklady, bylo by fér napsat parametry a použitý materiál a samozřejmě trochu ty náklady rozepsat, například taky zdroje součástí pokud nejsou tajné. Ať ti to pěkně jezdí 
Zdroje součástí tajné nejsou. Z valné části jsou to sběrné dvory.
Kr .motory ze starých tiskáren
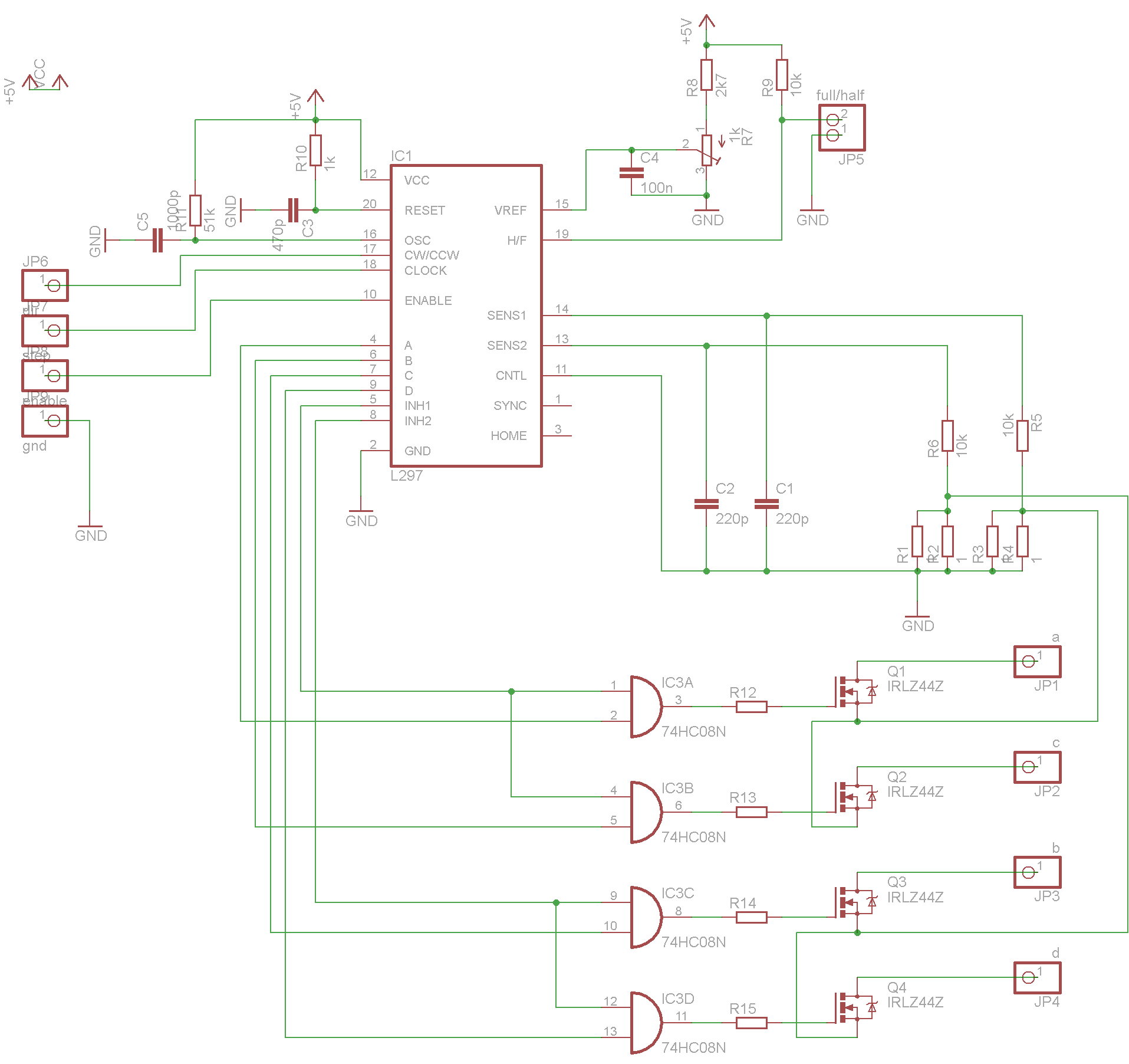
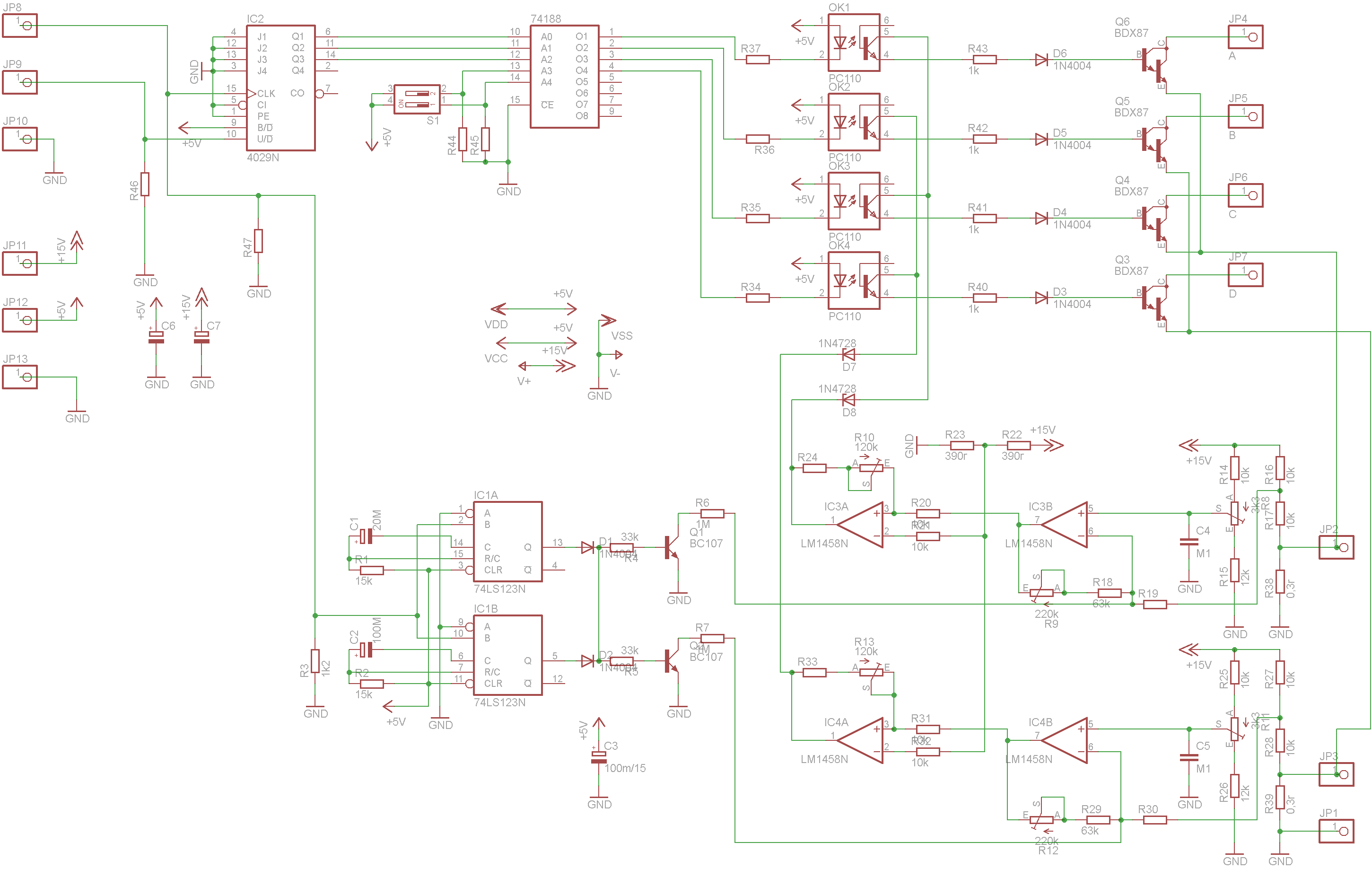
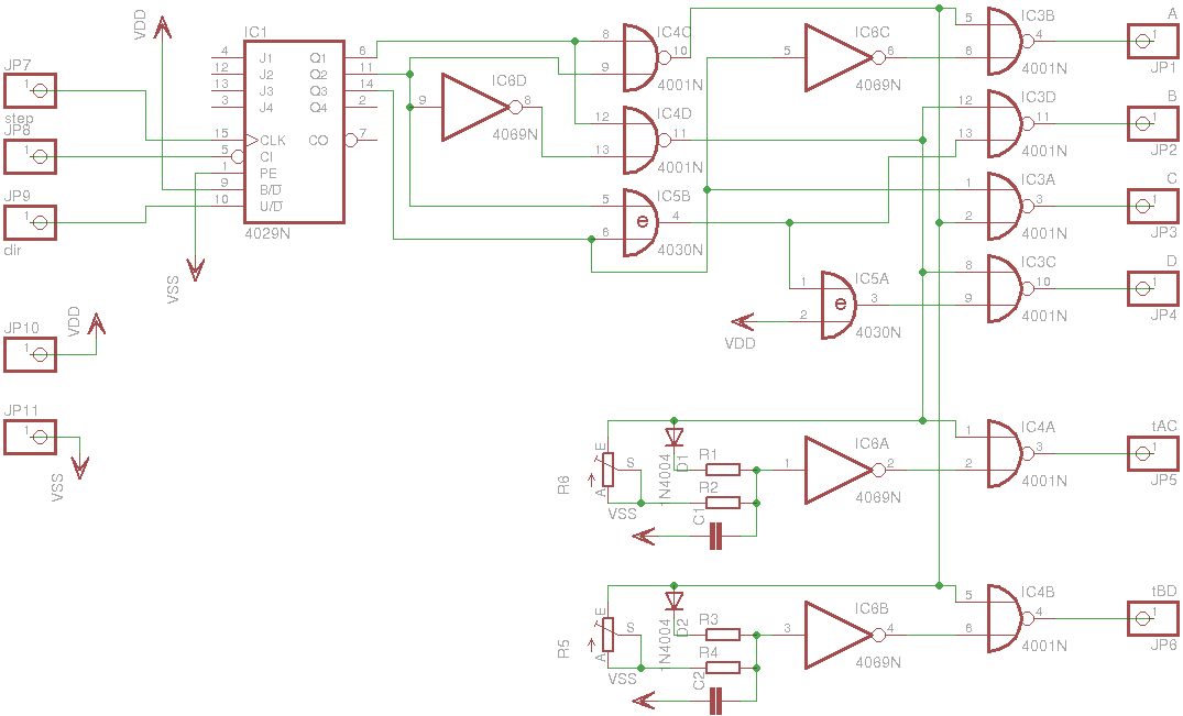
elektronika vlastní konstrukce soucástky vypájené z různého elektrošrotu
dřevoříska=odpad ze stolárny (cena 0)
kupoval jsem jen několik ložisek a závitové tyče.
Vřeteno Proxxon jsem do ceny nezapočítal bylo asi za1800Kč
PArametry X=250mm
Y=200mm
Z=55mm
parametry KM neznám jsou to bezejmenné typy.
Kr .motory ze starých tiskáren
elektronika vlastní konstrukce soucástky vypájené z různého elektrošrotu
dřevoříska=odpad ze stolárny (cena 0)
kupoval jsem jen několik ložisek a závitové tyče.
Vřeteno Proxxon jsem do ceny nezapočítal bylo asi za1800Kč
PArametry X=250mm
Y=200mm
Z=55mm
parametry KM neznám jsou to bezejmenné typy.