Ovládací elektronika

Uživatelský avatar
kenybz
Příspěvky: 3353
Registrován: 16. 2. 2015, 11:16

6. 12. 2017, 6:53

něco jsem ti našel
Obrázek
Gdyž sa chce, tak ide fšecko...
karelw
Příspěvky: 85
Registrován: 19. 11. 2010, 6:53
Bydliště: Napajedla

6. 12. 2017, 7:43

Zdravím
A tady je další možnost http://cq.cx/ladder.pl#dl.
Nakreslíš si liniove schema a program vyplivne hex do procesoru. Je tam myslím i možnost simulace.
Hodně zdaru!
gnat
Příspěvky: 985
Registrován: 24. 2. 2009, 9:14
Bydliště: doma
Kontaktovat uživatele:

6. 12. 2017, 9:46

Sorry, v práci nemám nic na kreslení schemat. Stačí to takhle. Koncáky jsou kreslené ve stavu kdy je motor mezi. Po sepnutí pojede na horní koncák, kde se zastaví. Po přepnutí přepínače směru dojede na dolní koncák. Na tohle fakt Arduino potřeba není.
Přílohy
sxchema.gif
SABLE-2015
Uživatelský avatar
Kilovolt
Sponzor fora
Příspěvky: 829
Registrován: 21. 10. 2009, 9:59
Bydliště: Podřipák jak vyšitej!

6. 12. 2017, 5:54

Další návrh....
Přílohy
obvod1.png
Elektrika je potvora-nejni vidět a kope jak divoká mula.
"Učíme se po celý život. Až na školní léta" - Gabriel Laub
gnat
Příspěvky: 985
Registrován: 24. 2. 2009, 9:14
Bydliště: doma
Kontaktovat uživatele:

6. 12. 2017, 7:01

S1 má být bistabilní relé ?
SABLE-2015
lubos
Sponzor fora
Příspěvky: 5124
Registrován: 2. 5. 2007, 3:47
Bydliště: Praha

6. 12. 2017, 8:34

Neni jednodušší použít hotovou elektroniku určenou pro elektrické podvozky modelů?
XpertMill, Gravos, Ninos, Galaad
IQ156
-1500Kč, -520Kč, -1čokoláda, - 28000Kč
www.freeair.cz www.rotexelectric.eu www.retrofitcnc.cz
Uživatelský avatar
Kilovolt
Sponzor fora
Příspěvky: 829
Registrován: 21. 10. 2009, 9:59
Bydliště: Podřipák jak vyšitej!

6. 12. 2017, 10:50

gnat píše:S1 má být bistabilní relé ?
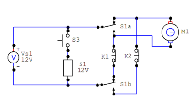
Není- je to normální relé . A u ovládacího tlačítka jsem zapomněl změnit označení a místo tlačítka může dát klasickej dvoupolohovej spínač. Jen jsem neměl honem vhodnej symbol.
Elektrika je potvora-nejni vidět a kope jak divoká mula.
"Učíme se po celý život. Až na školní léta" - Gabriel Laub
gnat
Příspěvky: 985
Registrován: 24. 2. 2009, 9:14
Bydliště: doma
Kontaktovat uživatele:

7. 12. 2017, 8:40

Dobrý, tak Kilovolt to vymyslel ještě jednodušeji bez diod. Místo toho relátka se dá dát přepínač. A pokud se to má ovládat tak, že to dojede na koncák po stisku tlačítka samo a po dalším na druhý konec, tak se tam dá bistabilní relé.
SABLE-2015
Uživatelský avatar
jova
Příspěvky: 2572
Registrován: 2. 11. 2007, 1:40
Bydliště: Chýnov to je kousek od Tábora
Kontaktovat uživatele:

7. 12. 2017, 9:12

Záleží na prostorovém rozmístění ovládání a motoru. To zapojení s relátky od Kilovolta vyžaduje 4 propojovací vodiče, s diodami jen 2.
Ve tvém zapojení tam nemusí být jako koncáky ani přepínače, stačí jen rozpínací kontakty přemostěné diodou :wink:
gnat
Příspěvky: 985
Registrován: 24. 2. 2009, 9:14
Bydliště: doma
Kontaktovat uživatele:

7. 12. 2017, 9:50

A nebo taky jak tu někdo doporučoval, jedno Arduino, zdroj pro Arduino, jeden H můstek, spousta signálových vodičů od koncáků a tlačítek, trocha bižuterie na ošetření problémů s rušením a zákmity. K tomu počítač na naprogramovánmí a odladění, specialistu na HW, specialistu na SW a máme z toho typickou státní zakázečku jak vyšitou.
SABLE-2015
Mex
Příspěvky: 10287
Registrován: 6. 2. 2014, 10:29

7. 12. 2017, 12:51

Nebo to Arduino (resp. jen procesor v pouzdře 8pin o rozměrech 5x5mm za 10 Kč), místo koncáků budou dorazy ošetřeny jen měřením proudu (jak znělo původní zadání). Jako H-můstek integráč, který je levnější a menší než jedno relé.
No a do toho procesoru pak kromě základní funkcionality dodělat třeba diagnostiku (přidírající-se motor bude mít větší odběr), případně nějaký automatický režim (pokud by to v dané aplikaci k něčemu bylo).

Pokud si koupíte nějaký moderní spotřebič, ať už třeba televizi nebo mixér. Chtěli byste raději, aby byla řízena procesorem nebo releovou logikou?
Zrovna tady běží nějaké vlákno o staré frézce, řízené releovou logikou. Zaznělo tam, že když nepracuje denně, tak zoxidují kontakty. U frézky s LinuxCNC se mi to nestává...

Cpát bezhlavě všude elekroniku určitě není nutné. Ale občas se to celkem hodí.
gnat
Příspěvky: 985
Registrován: 24. 2. 2009, 9:14
Bydliště: doma
Kontaktovat uživatele:

7. 12. 2017, 1:30

Budeš se asi divit, ale dám přednost té archaické "reléové" logice. Kdysi jsme měli "automatickou" pračku s mechanickým "programátorem". Fungovala 15 let a i když se "programátor" kousnul, pořád bylo možné ho za večer rozebrat, vyčistit a ráno se pralo dál. Závadou s nejdelším výpadkem pak byl přetržený klínový hnací řemen, který jsem bez problémů koupil druhý den v maloobchodě.

Když se narodil trpaslík, tak nebyla dost kůůl a šla do sklepa (naštěstí funkční věci nevyhazuji). Místo ní se koupila pračka s mikroprocesorem, která se rozbila po pár týdnech a na náhradní programátor od monopolního servisu se čekalo skoro měsíc, což je v případě malého dítěte v domácnosti docela problém. Po 4 letech šla z baráku definitivně (to už měla v sobě 3. programátor), protože se vydřelo ložisko a bylo to díky DD udělané tak šikovně, že se musel vyměnit celý buben a "oprava" byla naceněná na 1/2 ceny nové pračky.

Z vlastní zkušenosti vím, že ovládání realizované pomoci běžných mechanických prvků ma vyšší provozní spolehlovost (poměr mezi dobou provozu a dobou odstávky) i přesto, že má teoreticky horší střední dobu mezi poruchami (což vzhledem ke kvalitě současné součástkové základny a dárečku od EU v podobě RoHS již také není dávno pravda).
SABLE-2015
Uživatelský avatar
filla
Příspěvky: 3523
Registrován: 1. 12. 2013, 12:55
Bydliště: Brno
Kontaktovat uživatele:

7. 12. 2017, 3:43

pracku a jim podobne vsemy smysly vytunene sptrebice do toho neplet, pac je to spotrebni zbozi, kde je mikroprocesor v podobe pomalu holeho kremiku flakne primo na desku a zakapne grcou pryskyrice, takze se to vazne zere, nelze to ovsem srovnavat s procesorem v prumyslovem pozdre, kde je mnohem kvalitneji chip napojen na vyvody a zapouzdren, ver tomu, ze kdybych ten programator nahradil zadratovanym arduinem, tak ho spolehlive budes pouzivat i u pate pracky
"do řiti se řítíme, ani o tom nevíme.."
muros
Příspěvky: 124
Registrován: 29. 6. 2009, 4:11
Bydliště: KE

8. 12. 2017, 12:23

sch 1.jpg
sch 1.jpg (19.74 KiB) Zobrazeno 7157 x
Přílohy
sch 2.jpg
sch 2.jpg (17.19 KiB) Zobrazeno 7157 x
Uživatelský avatar
Kilovolt
Sponzor fora
Příspěvky: 829
Registrován: 21. 10. 2009, 9:59
Bydliště: Podřipák jak vyšitej!

8. 12. 2017, 7:52

Dyť v tom nejni arduinoooo :D . Ale vážně- Havelaircraft zapomněl sdělit celkem podstatnou informaci, totiž jak mocnej motor hodlá použít, tj jakej proud přes to všechno poleze. A od toho se potom odvíjejí náklady.
PS: taky nemám rád černý skříňky (jednočipy) úplně všude
Elektrika je potvora-nejni vidět a kope jak divoká mula.
"Učíme se po celý život. Až na školní léta" - Gabriel Laub
Odpovědět

Zpět na „Ostatní elektronika“