Este raz vdaka
TB6560 vs. prud motora
- garulus
- Příspěvky: 455
- Registrován: 21. 8. 2009, 1:10
- Bydliště: United Kingdom(England)
- Kontaktovat uživatele:
Precital som si aj na nete nieco na tuto problematiku a aj na tomto fore som nieco o tom nasiel (ze preco je na motore napisane napr. 2.3V 3A na fazu a mi ho napajame 24V). Myslim ze do toho zacinam lepsie vidiet.
Este raz vdaka
Este raz vdaka
Zdravim panove, padla tu zminka o vedeni GND kuli zakmitum integrovaneho obvodu. Mohl by to prosim nekdo upresnit.Ve svem navrhu mam vstupy oddeleny pomoci optoclenu se samostatnou zemi a oddelenou zem na napajeni IO digitalni casti a napajeni vykonove casti.
V jakych pripadech dochazi k zakmitum obvodu?
resp. v jak spravne natahnou zem?
diky za help Paik
V jakych pripadech dochazi k zakmitum obvodu?
resp. v jak spravne natahnou zem?
diky za help Paik
Zdravím tak jsem dodělal driver s TB6560. Bohužel po par otáčkách přeskakuje zpět o par kroku a ledka MO blikne nepravidelně právě v tom okamžiku kdy KM přeskočí. Všechny mody se zdají být v pořádku, osciloskop ukazuje krásně hranaté "kopečky". Ale v okamžiku kdy KM přeskočí to vypadá jako by se driver celý restartoval.
Napájím to zatím 16V z lab. zdroje napětí se drží jak klíště. Takže bych řekl, že tím to nebude.
Hodiny generuju mikráčem, průběh se zdá být taky stabilní.
Osc. kondenzátor mám 330p.Zkoušel jsem měnit hodnoty a výsledek je furt stejný.
V minulém příspěvku jste se zmínily o vedení GND. Ja ji rozlil po celé desce nemohlo by to na to mít vliv.
Pokud by mě někdo mohl aspoň nakopnout co s tim budu vděčnej. Paik
Napájím to zatím 16V z lab. zdroje napětí se drží jak klíště. Takže bych řekl, že tím to nebude.
Hodiny generuju mikráčem, průběh se zdá být taky stabilní.
Osc. kondenzátor mám 330p.Zkoušel jsem měnit hodnoty a výsledek je furt stejný.
V minulém příspěvku jste se zmínily o vedení GND. Ja ji rozlil po celé desce nemohlo by to na to mít vliv.
Pokud by mě někdo mohl aspoň nakopnout co s tim budu vděčnej. Paik
- garulus
- Příspěvky: 455
- Registrován: 21. 8. 2009, 1:10
- Bydliště: United Kingdom(England)
- Kontaktovat uživatele:
Chcel by som vas velavazenich poziadat o overene vyhotovenie plosneho spoja pre TB6560. Mozno to pomoze viacerim ako inspiracia pri konstrukcii.Aj ked na zaciatku tohto vlakna som sam prilozil nejake navrhy prevzate z webu,ale vase funkcne vyhotovenia aj s komentarom by sa mi hodoli.
Ja osobne preferujem jednoduche a jednostranne plosne spoje (koly domacej vyrobe).
Vdaka.
Ja osobne preferujem jednoduche a jednostranne plosne spoje (koly domacej vyrobe).
Vdaka.
Zdravim...
Ja mam ten plosnak navrzeny na 2-stranne desce v SMD verzi,aby bylo mozne protahnout silnejsi spoje..a celkove to zjednodussi navrh.
Ale deska jde bez problemu doma vyrobit viz obrazek dole.
Bouzel se driver nechova zcela podle mych predstav. A nejspise se to chybou navrhu plosneho spoje viz prispevek nahore, takze inspiraci bych vam nedoporucoval. Pokud by se mi ozval nekdo kdo s Tb6560 ma zkusenosti budu rad.
Ja mam ten plosnak navrzeny na 2-stranne desce v SMD verzi,aby bylo mozne protahnout silnejsi spoje..a celkove to zjednodussi navrh.
Ale deska jde bez problemu doma vyrobit viz obrazek dole.
Bouzel se driver nechova zcela podle mych predstav. A nejspise se to chybou navrhu plosneho spoje viz prispevek nahore, takze inspiraci bych vam nedoporucoval. Pokud by se mi ozval nekdo kdo s Tb6560 ma zkusenosti budu rad.
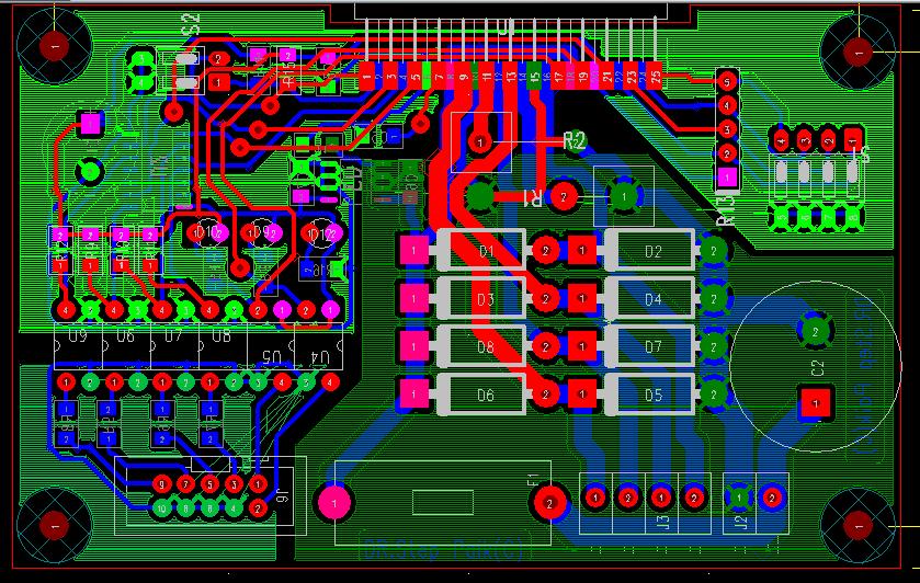
Neslo by ten plosnak poslat v nejake citelne verzi? V tehle se zorientovat je dost peklo. A schematko by pomohlo ;-)
Velky problem bych videl v blokovani napajeni. Ta pojistka za kondenzatorem bude mit dost velky odpor (3A pojistka 70mOhm?), takze spisky z blokovacich diod ti udelaji peknou paseku na napajeni. Obecne by kondenzator mel byt co nejbliz obvodu, nebo tam dat jeste jeden. Zkusil bych nejaky par uF low-ESR dobastlit tesne vedle obvodu.
Z desky neni uplne jasne, jak mas spojenou signalovou a vykonovou zem.
Rozhodne bych zkusil osciloskopem osahat, co je na zemi u obvodu, jak na nem vypadaji napajeni, co je na resetu.
Reset mozna pokusne pripojit natvrdo na 5v.
Na vystupu fault se ti pri chybe nic neobjevi?
Velky problem bych videl v blokovani napajeni. Ta pojistka za kondenzatorem bude mit dost velky odpor (3A pojistka 70mOhm?), takze spisky z blokovacich diod ti udelaji peknou paseku na napajeni. Obecne by kondenzator mel byt co nejbliz obvodu, nebo tam dat jeste jeden. Zkusil bych nejaky par uF low-ESR dobastlit tesne vedle obvodu.
Z desky neni uplne jasne, jak mas spojenou signalovou a vykonovou zem.
Rozhodne bych zkusil osciloskopem osahat, co je na zemi u obvodu, jak na nem vypadaji napajeni, co je na resetu.
Reset mozna pokusne pripojit natvrdo na 5v.
Na vystupu fault se ti pri chybe nic neobjevi?
jeste par postrehu:
http://www.glyn.de/data/glyn/media/doc/ ... 090324.pdf
Mimochodem u A verze zminuji interni diody.
http://www.cnczone.com/modules.php?name ... tid=602864
To routovani zas takova veda nebude ;-)
http://pminmo.com/toshiba-6560 - vygoogli si, ze to funguje ;-)
http://www.cnczone.com/forums/showthrea ... 00&page=11
(jdu spat ;-) )
http://www.glyn.de/data/glyn/media/doc/ ... 090324.pdf
Mimochodem u A verze zminuji interni diody.
http://www.cnczone.com/modules.php?name ... tid=602864
To routovani zas takova veda nebude ;-)
http://pminmo.com/toshiba-6560 - vygoogli si, ze to funguje ;-)
http://www.cnczone.com/forums/showthrea ... 00&page=11
(jdu spat ;-) )
No mas pravdu v pristi verzi s tou pojistkou nepocitam udelam zdroj s LM723 kterej ma moznost nastavit proudove zatizeni.
To schema jsem nedal, protoze ho jeste nemam upraveny.
1)Zatim jsem prisel na to ze vzhledem k vnitrnimu zapojeni vstupnich pinu MO PROTECT M1..staci tyto piny spinat na 5V natvrdo a ja tam mam pul up rezistor coz s vnitrnim zapojenim tvori delic napeti a je mozny, ze pri nejakych vykyvech napajeni se to prehoupne do jine urovne.
2)Dale chci pred optocleny dat ULN2003 aby stacila TTL logika pro spinani optoclenu.
3)Pin MO a protect mam na tvrdo pres odpor k led diode. Povoleny proud MO je 1mA a me tam tecou 3,5mA takze tam dam MOSFET pro sponani.
4)Power GND a signal GND mam spojeny pres smd civecku. Ta by mela absorbovat VF ruseni.
5)Osciloskopem jsem sahal ale nenameril jsem nic zvlastniho.
6)Ale jako blokovani kond mam 100nF nevim jesi je to dostatecne. Podle DOC tam ma byt 1uF keramika a 100uF.
7)Taky by me zajimalo jak je to s ochranyma diodama na vystupu. V datashhetu TB6560AHQ je napsano, že je nepotrebuje, ale taky tam je napsano, ze se jedna o parazitni diody, ktere obecne nesnesou moc velky proud. Moc se mi jim nechce verit.
To schema jsem nedal, protoze ho jeste nemam upraveny.
1)Zatim jsem prisel na to ze vzhledem k vnitrnimu zapojeni vstupnich pinu MO PROTECT M1..staci tyto piny spinat na 5V natvrdo a ja tam mam pul up rezistor coz s vnitrnim zapojenim tvori delic napeti a je mozny, ze pri nejakych vykyvech napajeni se to prehoupne do jine urovne.
2)Dale chci pred optocleny dat ULN2003 aby stacila TTL logika pro spinani optoclenu.
3)Pin MO a protect mam na tvrdo pres odpor k led diode. Povoleny proud MO je 1mA a me tam tecou 3,5mA takze tam dam MOSFET pro sponani.
4)Power GND a signal GND mam spojeny pres smd civecku. Ta by mela absorbovat VF ruseni.
5)Osciloskopem jsem sahal ale nenameril jsem nic zvlastniho.
6)Ale jako blokovani kond mam 100nF nevim jesi je to dostatecne. Podle DOC tam ma byt 1uF keramika a 100uF.
7)Taky by me zajimalo jak je to s ochranyma diodama na vystupu. V datashhetu TB6560AHQ je napsano, že je nepotrebuje, ale taky tam je napsano, ze se jedna o parazitni diody, ktere obecne nesnesou moc velky proud. Moc se mi jim nechce verit.
Pojistku bych tam kdyztak nechal, ale dat ji pred ty kondenzatory. A nebo ji vynechat uplne. Vyrobne se zjevne brani problemum v pripade, ze z obvodu vystupuje kour. Jen to pak chce nevyzkratovat vyvody, to je podle me primerene riziko.
1) zmer napeti, ktere tam mas a porovnej to s rozhodovaci urovni s datasheetu. Kdyztak ty pullup zmensit.
2) na vstupni strane bys potreboval oddelene napajeni. To je IMHO zbytecna komplikace. Ze strany obvodu podle vystupniho proudu. Ale neprehanel bych, pockej, jak bude fungovat tohle.
3) tak tam spis dej supersvitivou led a vetsi odpor. Ale podle me 1ma vystup znamena, ze je uvnitr fet, kterej vic neda (chova se jako proudovy zdroj). Takze by stacila led bez odporu.
4) TO je podle me dost nestastne. Zeme budou spojene nekde uvnitr obvodu, takze ti pak VF cast tece pres tohle spojeni a muze udelat paseku. Spojil bych to natvrdo. NAvic logicka cast je jen lokalni, ven jsou optocleny, takze to neni nijak kriticke.
Ferrite bead dat kdyztak na vcc, pred blokovaci kondenzator.
5) ...
6) mohlo by to stacit, pokud je blizko elyt s rozumnym ESR. Ale tohle neni muj salek caje. Ja vetsinou pouzivam 100n, u kritickych veci 1u a 10n. Ale moc vykonove veci nedelam.
7) V jednom dokumentu pisou, ze by tam mohly byt shottky. Body dioda FETu vetsinou snese to same co fet, ale ma dost velky ubytek napeti a je hodne pomala. Takze na ni muzou rust ztraty a budou tam nejake spicky, nez se zavre. Asi to chce vyzkouset.
Obecne si zkus rozmyslet, na co to chces. Pokud je to jen pro tvoje vyuziti, tak z toho delas zbytecne letadlo. Proste bych to udelal tak, aby to spolehlive fungovalo a pripadne problemy resil za chodu. V nejhorsim pripade prijdes o svaba. Myslim, ze tvuj cas je drazsi ;-)
Pokud to chces prodavat, tak je to trosku horsi. Ale zas kvuli cene musis najit kompromis ...
Co jsem koukal co prodavaji madari, tak ty se s tim vubec nemazou a nejake negativni reakce jsem nenasel ...
1) zmer napeti, ktere tam mas a porovnej to s rozhodovaci urovni s datasheetu. Kdyztak ty pullup zmensit.
2) na vstupni strane bys potreboval oddelene napajeni. To je IMHO zbytecna komplikace. Ze strany obvodu podle vystupniho proudu. Ale neprehanel bych, pockej, jak bude fungovat tohle.
3) tak tam spis dej supersvitivou led a vetsi odpor. Ale podle me 1ma vystup znamena, ze je uvnitr fet, kterej vic neda (chova se jako proudovy zdroj). Takze by stacila led bez odporu.
4) TO je podle me dost nestastne. Zeme budou spojene nekde uvnitr obvodu, takze ti pak VF cast tece pres tohle spojeni a muze udelat paseku. Spojil bych to natvrdo. NAvic logicka cast je jen lokalni, ven jsou optocleny, takze to neni nijak kriticke.
Ferrite bead dat kdyztak na vcc, pred blokovaci kondenzator.
5) ...
6) mohlo by to stacit, pokud je blizko elyt s rozumnym ESR. Ale tohle neni muj salek caje. Ja vetsinou pouzivam 100n, u kritickych veci 1u a 10n. Ale moc vykonove veci nedelam.
7) V jednom dokumentu pisou, ze by tam mohly byt shottky. Body dioda FETu vetsinou snese to same co fet, ale ma dost velky ubytek napeti a je hodne pomala. Takze na ni muzou rust ztraty a budou tam nejake spicky, nez se zavre. Asi to chce vyzkouset.
Obecne si zkus rozmyslet, na co to chces. Pokud je to jen pro tvoje vyuziti, tak z toho delas zbytecne letadlo. Proste bych to udelal tak, aby to spolehlive fungovalo a pripadne problemy resil za chodu. V nejhorsim pripade prijdes o svaba. Myslim, ze tvuj cas je drazsi ;-)
Pokud to chces prodavat, tak je to trosku horsi. Ale zas kvuli cene musis najit kompromis ...
Co jsem koukal co prodavaji madari, tak ty se s tim vubec nemazou a nejake negativni reakce jsem nenasel ...
Je stasne divny ze mam nejproduktivnejsi hodiny kolem 1 - 3 hy ranni. Uz sem na to prisel:-), sice nahodou, ale prisel. Kdyz vyndam oprocleny a pripojim to na primo, tak jezdi krasne.
Ale je to divny protoze na vstupu TB byly krasny obdelniky i s optoclenem.
Az zjistim vic dam vedet.
prozatim dekuji ledvinap
Ale je to divny protoze na vstupu TB byly krasny obdelniky i s optoclenem.
Az zjistim vic dam vedet.
prozatim dekuji ledvinap
Tak to jr zvlastni. Podle plosnaku mas ze strany spoju obvod, kterej ti vystup optoclenu tvaruje... ?
Mozna zkus optocleny nechat a jen propojit pres izolacni barieru zem. Uvidis ...
A pomalu bych zacal kolem zeme kontrolovat studenaky, promerit, ze vsechny zeme jsou spojene..
Mozna zkus optocleny nechat a jen propojit pres izolacni barieru zem. Uvidis ...
A pomalu bych zacal kolem zeme kontrolovat studenaky, promerit, ze vsechny zeme jsou spojene..
hm ale uplne nejvic je divny, ze to funguje, kdyz nemam spojenou zem s mikracem, ktery mi generuje hodiny.
kdyby to bylo na jednom zdroji tak by me to nezarazilo ale vyvojovou desku s mikracem mam napajenou trefem a driver napajim z lab. zdroje.
Na elektronice je hezky, ze je stale co zkoumat (cemu se divit)
)
kdyby to bylo na jednom zdroji tak by me to nezarazilo ale vyvojovou desku s mikracem mam napajenou trefem a driver napajim z lab. zdroje.
Na elektronice je hezky, ze je stale co zkoumat (cemu se divit)
No jo ... neni zem jako zem. I kdyz mas mikro napajene z trafa, tak tam budes mit nejakou kapacitu mezi vinutim a kdo vi co jeste. Videl bych to na to, ze ti tam bude nekde leze ruseni. Ta indukcnost mezi signalovou a power zemi to muze dost zhorsit.
Zkus osciloskopem promerit vsechny piny primo na obvodu. Uze tam byt chyba i v te liste, pres kterou je pripojeny.
Take si rozmysli, kam zemnis osciloskop (jeho zem byva pripojena na ochrany kolik, dovede to nadelat peknou paseku). Take bacha na nejake hodne kratke spicky, ktere nemusis na osciku videt. Obcas pomuze zvolit hodne kratkou casovou zakladnu a nastavit trigger, aby to chytil.
Projistotu bych i zkusil promerit sousedni spoje na plosnaku na zkrat.
A nouzovka je postupne odpojit nozickyz konektoru a pripojit je na znamou hodnotu. Mozna bych zkusil vyndat reset a pripojit ho primo na 5v.
A na elektronice je zajimavy, jak se clovek uci. Docela na sobe pozoruju, jak se se zkusenostmi zkracuje cesta k nalezeni problemu. Ale i tak clovek obcas narazi na nejakou primitivni chybu, kterou pak hleda strasne dlouho. (muj rekord je 8 dni tak po 16ti hodinach ... horel termin .. spatne dokumentovany obvod, pri inicializaci bylo nutne pockat, nez se posle prvni prikaz. Jinak se to po nejake dobe zacalo zlobit. Nakonec stacil 1ms delay...)
Zkus osciloskopem promerit vsechny piny primo na obvodu. Uze tam byt chyba i v te liste, pres kterou je pripojeny.
Take si rozmysli, kam zemnis osciloskop (jeho zem byva pripojena na ochrany kolik, dovede to nadelat peknou paseku). Take bacha na nejake hodne kratke spicky, ktere nemusis na osciku videt. Obcas pomuze zvolit hodne kratkou casovou zakladnu a nastavit trigger, aby to chytil.
Projistotu bych i zkusil promerit sousedni spoje na plosnaku na zkrat.
A nouzovka je postupne odpojit nozickyz konektoru a pripojit je na znamou hodnotu. Mozna bych zkusil vyndat reset a pripojit ho primo na 5v.
A na elektronice je zajimavy, jak se clovek uci. Docela na sobe pozoruju, jak se se zkusenostmi zkracuje cesta k nalezeni problemu. Ale i tak clovek obcas narazi na nejakou primitivni chybu, kterou pak hleda strasne dlouho. (muj rekord je 8 dni tak po 16ti hodinach ... horel termin .. spatne dokumentovany obvod, pri inicializaci bylo nutne pockat, nez se posle prvni prikaz. Jinak se to po nejake dobe zacalo zlobit. Nakonec stacil 1ms delay...)
-
pavel-gravos
- Příspěvky: 322
- Registrován: 27. 1. 2008, 4:30
Na tom obrazku je videt, ze brouk prijde do patice. To je pri tehle proudech silenstvi. Opravoval jsem nekolik stroju jedne renomovane firmy, ktera
to tak mela. Patice i nohy brouka casem zoxiduji, vytvori se prechodovy
odpor, zacne to blbnout, pripadne casem shori. Brouk by mel byt zaletovany,
a to dobre. (Studeny spoj, prohrany boj)
Pavel
to tak mela. Patice i nohy brouka casem zoxiduji, vytvori se prechodovy
odpor, zacne to blbnout, pripadne casem shori. Brouk by mel byt zaletovany,
a to dobre. (Studeny spoj, prohrany boj)
Pavel