DC Servocontroller Hudognik podľa " Arisov77 "

jaké jsou rozdíly z pohledu řízení
Odpovědět
Uživatelský avatar
packa
Příspěvky: 7157
Registrován: 7. 2. 2007, 6:42
Bydliště: Královehradecký kraj

29. 12. 2010, 3:05

udělal jsem invertor z 74HC14 a už mi to chodí, trimrem jsem nastavil že motor stojí, když se jej pokusím vychílit tak tlačí proti, když jej vychílím víc tak se schodí a rozsvítí eror. ted budu testovat s generátorem a ještě musímzbastlit obvod pro komunikaci s pc a nastavit tuning.
Zatím se zdá že to bude chodit.
fdundel
Příspěvky: 88
Registrován: 25. 11. 2007, 3:03
Bydliště: Pozďatín-okres Třebíč

29. 12. 2010, 3:17

Na komunikaci s PC (ale nejen pro tento účel) jsem si koupil :
http://shop.ebay.de/i.html?LH_PrefLoc=2 ... _kw=serial
Připadá mi, že některé věci už ani nemá smysl stavět, součástky vyjdou dráž.
Uživatelský avatar
pájač
Příspěvky: 1115
Registrován: 28. 1. 2008, 8:35
Bydliště: Levice

29. 12. 2010, 5:01

packa píše:udělal jsem invertor z 74HC14 a už mi to chodí, trimrem jsem nastavil že motor stojí, když se jej pokusím vychílit tak tlačí proti, když jej vychílím víc tak se schodí a rozsvítí eror. ted budu testovat s generátorem a ještě musímzbastlit obvod pro komunikaci s pc a nastavit tuning.
Zatím se zdá že to bude chodit.
Mládenci , keby ste robili podľa schémy , tak by bolo problémov menej . Tvarovač treba.
http://www.c-n-c.cz/download/file.php?id=4042&mode=view
Hovoril som , že to chodí v pohode. Tak nech sa vám darí . 8) Pájač
Přílohy
Scheme_4_tvarovač.jpg
Nemáš CNC - nič neznamenáš.
30.01.10 pokusne spustené CNC. Neviem, ako som mohol doteraz bez neho žiť. ><((((º>
http://www.fishpol.sk
Uživatelský avatar
packa
Příspěvky: 7157
Registrován: 7. 2. 2007, 6:42
Bydliště: Královehradecký kraj

29. 12. 2010, 5:11

mám tam napojenej tvarovač . 74HC14 a chodí.
Uživatelský avatar
Ferrit
Příspěvky: 403
Registrován: 6. 8. 2009, 10:08
Bydliště: Třebíč

29. 12. 2010, 5:49

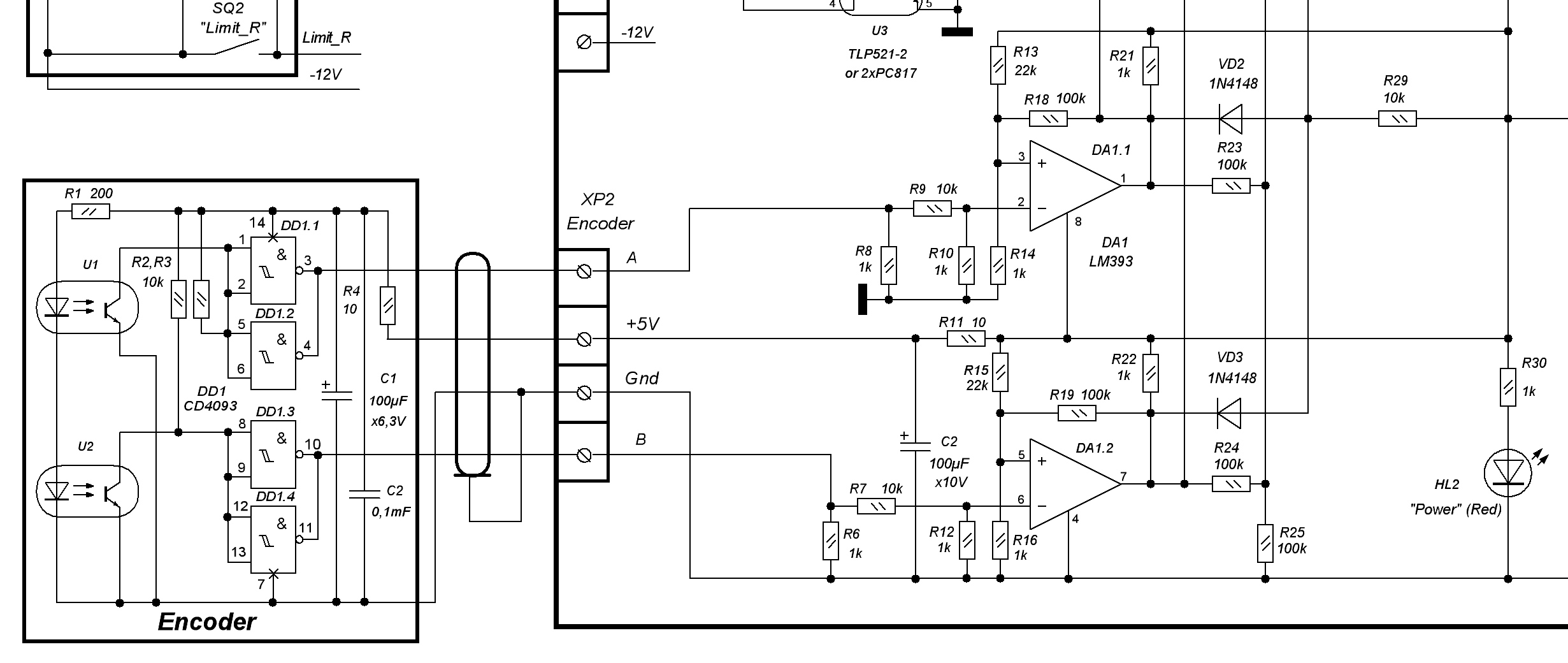
fdundel píše:Z tohoto důvodu jsem začal (respektive jeden student ve škole jako ročníkový projekt) s drobnými úpravami stavět tento Arisov driver stavět. Nakonec obě konstrukce jsou si hodně podobné.
Doufám, že jsem si nenaběhl a že to někdy v lednu rozchodíme. Ten vstup encodéru do procesoru je sice řešen trochu jinak, ale výsledek by měl být v podstatě stejný, tam bych asi žádný konstrukční problém nehledal. Možná spíš v nastavení parametrů do procesoru, tak jak to někde na začátku píše pájač.
Čekal bych, že tento typ driveru asi nebyl postaven tolikrát jako UHU, ale slyšel jsem dokonce někde, že UHU je rozšířenější kopií Arisov, BEZ ZÁRUKY. Takže předpokládám, že i tento driver je určitým počtem lidí postavený a vyzkoušený a bude fungovat. Jinak mám pocit, že je nás tady z Třebíče a okolí už docela dost.
A co teprve ve Vladislavi!

K servo-kontrolérům obecně - bavíme se o PID zařízení, které je nemyslitelné bez negativní zpětné vazby. Tato skutečnost je zcela šuma-fuk těm, kteří zde používají krokové motory se sílou Herkulese z obavy o ztrátu kroku. To u serva nehrozí proto, že servo musí vědět, kam je natočeno a že právě tam má být - krokáč to nepotřebuje - předpokládá se to! Tedy, že se něco točí když na to přivedu step/dir impulsy je sice hezké ale nic to neříká, protože může být pravdou, že mě to na tyto pulsy nereaguje - je možné klidně na polku tančit tanec sv. Víta. To je asi případ A77.

Jinak trochu historie DC kontrolérů - (S rezervou chyb v datování) Začal tím jakýsi japonský inženýr (ELM je on ChaN je kocour) koncem r.2005, který tuto problematiku popisuje i teoreticky a s tím, že používal procesor AT90S2313 na 10MHz. Nepublikoval ale klišé pl. spoje proto, že to měl jen zadrátované na univerzálu -staví tak dodnes. Ve stejném roce začal dodávat Uli Huber z Hamburku jeho první verzi kontroléru na ATiny2313 a 24MHz i s návodem a plošným spojem. Háček to mělo a má dodnes, že "firmware" jeho procesoru není zadarmo(!). Procesory a krystaly (protože ne všechny prodávané pracují na zákl. kmitočtu 24 MHz) prodává na objednávku psanou německy nebo anglicky ((další kámen úrazu) - ale vina komunistů že málokdo opravdu "vládne" některou světovou řečí). Takto jich zatím prodal necelých 7000(!) kusů do celého světa - borec. A tedy lze s úspěchem předpokládat (já to vím určitě), že to funguje a bezvadně. Američani prodávají komprimovanou desku na UHU za 15$, další plošňák lze získat v Německu za (8 vyprodán) nebo 12 euro.
V současnosti existují alespoň 4 komerční varianty UHU plošňáku. Jen ta z 23.05.2005 je volná.

Kontrolér Arisov77 přišel (bez záruky) jako reakce na tento stav (vycházím z dat na serverech). Na videích funguje a na kopii udělané se zárukou správně nikoliv(!) Naskýtá se mi tak otázka paralely s jeho jistým spoluobčanem jménem Potěmkin. Za úvahu by stálo napsat panu A77 prosbu o zaslání naprogramovaného kontroléru (za úplatu) - vsadím posr..é koště , že to pojede bez problému. (já se k psaní rusky nesnížím ačkoliv bych to ještě zvládl) A zrodí se tak východní Uli.
MN-80A, BF-20 Vario, MAHOS 22, Beiping PP-U3, Prusa i3-MK2
I cesta je cíl. - "Finis coronat opus"
Uživatelský avatar
Ferrit
Příspěvky: 403
Registrován: 6. 8. 2009, 10:08
Bydliště: Třebíč

29. 12. 2010, 5:54

packa píše:udělal jsem invertor z 74HC14 a už mi to chodí, trimrem jsem nastavil že motor stojí, když se jej pokusím vychílit tak tlačí proti, když jej vychílím víc tak se schodí a rozsvítí eror. ted budu testovat s generátorem a ještě musímzbastlit obvod pro komunikaci s pc a nastavit tuning.
Zatím se zdá že to bude chodit.
Tak to blahopřeji! Tak to má chodit! A prozraď který sw jsi tam napálil případně prosím o jeho vystavení na foru.
Mě se to na 3 ks desek nepodařilo správně rozchodit!!! - To si budu nadávat až najdu chybu :mrgreen:
MN-80A, BF-20 Vario, MAHOS 22, Beiping PP-U3, Prusa i3-MK2
I cesta je cíl. - "Finis coronat opus"
Uživatelský avatar
robokop
Site Admin
Příspěvky: 23271
Registrován: 10. 7. 2006, 12:12
Bydliště: Praha
Kontaktovat uživatele:

29. 12. 2010, 6:13

zajimalo by me jestli to ma feedforward?
Vsechna prava na chyby vyhrazena (E)
fdundel
Příspěvky: 88
Registrován: 25. 11. 2007, 3:03
Bydliště: Pozďatín-okres Třebíč

29. 12. 2010, 6:29

Předpokládal jsem, a myslím si to pořád, že to co je na schematu o pár řádek výš značeno jako encoder je jeho vnitřní zapojení. Oba výstupy encoderu jsou jen fázově posunuty, jinak mají střídu 1:1, takže nevidím důvod je invertovat, jedině, že by vstupy driveru pro encoder měly větší odběr a tímto způsobem posílit výstupy encoderu. Potom by bylo normálnější dát
cd4093, nebo něco obdobného rovnou na DPS.
Uživatelský avatar
packa
Příspěvky: 7157
Registrován: 7. 2. 2007, 6:42
Bydliště: Královehradecký kraj

29. 12. 2010, 6:37

takže si ted hraji s driverem a tuningem , když nahodím servotuning tak si s motorem můžu krásně točit, a ladit, když nechám motor pmalu točit a brzdím jej tak jsem nastavil že se při zbrždění rozsvicí ledka, ale když vše uložím a driver zapojím bez PC tak motor stoji ale stačí se lehce dotkonout motoru a pomalu se rozjede na jednu stranu, pokud bych ho trimrem zastavil tak motor potom nemá žádný moment, někde je tam pešek, aktual flash v příloze
Přílohy
Servo_AtMega88_CompInt_Modif nejnovější dump do atmega 88.zip
(33.56 KiB) Staženo 522 x
Uživatelský avatar
pájač
Příspěvky: 1115
Registrován: 28. 1. 2008, 8:35
Bydliště: Levice

29. 12. 2010, 7:15

Toto som mal aj ja, je tam ale nejaký fígel s uložením do pamäte , robil som to už dávnejšie a už si nepamätám .
Nemáš CNC - nič neznamenáš.
30.01.10 pokusne spustené CNC. Neviem, ako som mohol doteraz bez neho žiť. ><((((º>
http://www.fishpol.sk
Uživatelský avatar
packa
Příspěvky: 7157
Registrován: 7. 2. 2007, 6:42
Bydliště: Královehradecký kraj

29. 12. 2010, 7:40

tak už to chodí komplet, teda v servotuning, musí se tam zadat do položky #5 hodnota min 1 , je tam přednastaveno 0 a to se to samo roztáčí!!!!!!!!!!!!! ted už vše chodí , jen doladit momenty přidržení a prubnout to s generátorem.
Uživatelský avatar
Ferrit
Příspěvky: 403
Registrován: 6. 8. 2009, 10:08
Bydliště: Třebíč

29. 12. 2010, 8:08

fdundel píše:Předpokládal jsem, a myslím si to pořád, že to co je na schematu o pár řádek výš značeno jako encoder je jeho vnitřní zapojení. takže nevidím důvod je invertovat,
Ano, touto chybnou myšlenkou jsem se taky zdržel. Prostě na osciloskopu impulsy přes vstupní obvody neprošly. teprve analýza v LabWiew ukázala co to potřebuje. A77 se zapomněl zmínit, že to co je na desce jako vstupní tvarovač přenese jen záporné impulsy (s tou střídou to tak úplně není pravda). Podle mě je to udělané na prosté diody. Pokud ale máme jeden tvarovač integrovaný v enkodéru, je nutno zapojit invertor.
Už je mi to hloupé vychvalovat UHU, ale ve verzi tuším 3.xx už má namontované tvarovače se vstupem A/Aneg a B/Bneg tedy pro různé enkodéry.
MN-80A, BF-20 Vario, MAHOS 22, Beiping PP-U3, Prusa i3-MK2
I cesta je cíl. - "Finis coronat opus"
Uživatelský avatar
Ferrit
Příspěvky: 403
Registrován: 6. 8. 2009, 10:08
Bydliště: Třebíč

29. 12. 2010, 8:10

packa píše:tak už to chodí komplet, teda v servotuning, musí se tam zadat do položky #5 hodnota min 1 , je tam přednastaveno 0 a to se to samo roztáčí!!!!!!!!!!!!! ted už vše chodí , jen doladit momenty přidržení a prubnout to s generátorem.
Tak mám zítra co dělat. Na Silvestra by to mohlo mít ještě další výsledky(následky) :lol:
Mě se holt nechtělo dělat s tuningem dokud nebyl klidový stav jak má být.
MN-80A, BF-20 Vario, MAHOS 22, Beiping PP-U3, Prusa i3-MK2
I cesta je cíl. - "Finis coronat opus"
Uživatelský avatar
packa
Příspěvky: 7157
Registrován: 7. 2. 2007, 6:42
Bydliště: Královehradecký kraj

29. 12. 2010, 8:18

ta hodnota se právě týká té klidové polohy a trimr jen potom nastavuje při jakém proudu se má rozsvítit ledka, a že je ta poloha uplně na druhé straně než před tuningem , pro komunikaci jsem použil FT232 , chodí to vpohodě.
Uživatelský avatar
packa
Příspěvky: 7157
Registrován: 7. 2. 2007, 6:42
Bydliště: Královehradecký kraj

29. 12. 2010, 9:12

robokop píše:zajimalo by me jestli to ma feedforward?
mohl by mi toto někdo objasnit? vím že to tu již bylo ale nějak mi to vypadlo?
Odpovědět

Zpět na „krokove unipolarni bipolarni a servomotory“