driver s a3986 - problem?
Tak jsem opět tu s 1 verzí desky a rád bych se vás zeptal jestli je to zapojení, DPSka a součástky správně než to začnu leptat. Případně co a jak kde změnit. Pokud to bude fungovat tak to sem dám kompletně se všema potřebnejma materiálama. V raru najdete sch + brd + součástky. Kdyby bylo ještě něco potřeba tak napište a já to sem hodím. Rady kde co jak změnit případně doplnit velice uvítám.
- Přílohy
-
- PRJ0902_Driver.rar
- (45.77 KiB) Staženo 463 x
Kolega co mi pomáhal překreslit schéma říkal že bude mít každej tranzistor vlastní chladič a prý ani není dobré je mít na jednom. Netuším kde je pravda v elektru se moc nevyznám.
Tá doska je absolutne zle navrhnutá , treba to celé prerobiť . Vidno , že ti chýbajú základy v navrhovaní plošných spojov . 
Nemáš CNC - nič neznamenáš.
30.01.10 pokusne spustené CNC. Neviem, ako som mohol doteraz bez neho žiť. ><((((º>
http://www.fishpol.sk
30.01.10 pokusne spustené CNC. Neviem, ako som mohol doteraz bez neho žiť. ><((((º>
http://www.fishpol.sk
Je to můj první návrh chápu že je to vidět
Co takhle nějaké rady třeba nějaká literatura nebo nějaký web o návrhu DPSesek.
To je vidieť , že je asi prvá . Najprv si rozmiestni súčiastky tak , aby prepojovacie cestičky boli čo najkratšie . Navrhni si to väčšie a postupne to zmenšuj a doštelovávaj jednotlivé súčiastky . Spoje vo výkonovej časti musia mať šírku odpovedajúcu prúdovému zaťaženiu . Spoločný chladič koncových tranzistorov nie je hlúposť , aspoň v tomto prípade . 

Nemáš CNC - nič neznamenáš.
30.01.10 pokusne spustené CNC. Neviem, ako som mohol doteraz bez neho žiť. ><((((º>
http://www.fishpol.sk
30.01.10 pokusne spustené CNC. Neviem, ako som mohol doteraz bez neho žiť. ><((((º>
http://www.fishpol.sk
Když to vezmu popřaděAcemanLB píše:Tak jsem opět tu s 1 verzí desky a rád bych se vás zeptal jestli je to zapojení, DPSka a součástky správně než to začnu leptat. Případně co a jak kde změnit. Pokud to bude fungovat tak to sem dám kompletně se všema potřebnejma materiálama. V raru najdete sch + brd + součástky. Kdyby bylo ještě něco potřeba tak napište a já to sem hodím. Rady kde co jak změnit případně doplnit velice uvítám.
1. k trimru u vývodu REF dej proti plusu odpor asi 27K ať využiješ celou dráhu trimru
2. vyhoď celou tu část blokač (postavil jsem jich asi 11 a všechny chodí bez blokáče přez rok)
3. vývod RESET dej na věky na +
4. vývod SR dej taky na pořád na + když používáš mosfety s vnitřní ochranou diodou
5. kondenzátor na VREG má malou kapacitu (viz datasheet)
6. použití pojistek do série se snímacími odpory způsobí to že nebudeš vědět jaký proud ti teče do motoru, kdyžtak jisti celý obvod jednou pojistkou
7. snímací odpory R7 a R4 s touto hodnotou budou pro proudy s rozsahem 31-78mA peak na fázi
8. odpory do vývodu GATE mosfetů s hodotou 10k je taky nesmysl, já dávám 18 a 39Ohmů viz datasheet
9. dej nějaký větší kondíky na vstupní napájecí napětí, umí to udělat s napájením psí kusy hlavně při větších proudech
10. nemáš řešené snížení proudu při zastavení motoru
11. mosfety NTP60N06 méně vhodné ale každopádně potom máš kondenzátory C7-10 těsně pod spodní hranicí použitelnosti s těmito tranzistory (viz datasheet)
12. DPS je navržena hrozně, chápu že začínáš ale asi jsi si uříznul na začátek dost velký krajíc, pokud tudy poteče skutečný proud tak ti některé cestičky vzplanou hned po zapnutí
Snad jsem na nic zásadního nezapoměl. Jinak dobrý, jen to nevzdávej
Pepa
wow
něco takového jsem čekal
K tomu snížení proudu, máte někdo tip čím to jednoduše snížit řekněme po 2-5 vteřinách na cca 30% výkonu nebo jak se to dělá? Jaké mosfety by bylo vhodné použít místo těch NTP60N06? Připomínky se pokusím opravit díky za kontrolu. Už se těším až to poprvé zapojím a budu mít menší jaderný výbuch
Ještě poslední dotaz, jak silné by měly být ty cestičky okolo mosfetů?
Snížení proudu jsem řešil procesorem ATtiny15 řídícím napětí na VREF. Tranzistory třeba IRFZ44 nebo lépe třeba IRFB3806, ale každopádně znovu spočítat C7-10 přímo pro použité tranzistory (důležité kvůli jejich ohřívání). Cestičky co nejsilnější (u mého driveru je nejužší místo v silovém obvodu 2,54mm, ale pro jistotu ještě pocínované).
Jinak než tou ATtinou to řešit nejde? Nějakej šváb co na něm otočím kolečkem a on sundá proud po určité době nečinnosti neexistuje?
Nemám možnost ani sílu ještě řešit nějaké programovatelné čipy 
Skús sa inšpirovať týmto . 
Nemáš CNC - nič neznamenáš.
30.01.10 pokusne spustené CNC. Neviem, ako som mohol doteraz bez neho žiť. ><((((º>
http://www.fishpol.sk
30.01.10 pokusne spustené CNC. Neviem, ako som mohol doteraz bez neho žiť. ><((((º>
http://www.fishpol.sk
V prvom rade máš zle zapojenú odporovú sadu . Nie na kostru , ale na +5V.
Je výhodné umiestniť kondenzátor s čo najvyššou kapacitou čo najbližšie k napájaniu koncových tranzistorov . Mohol si hneď zapracovať do schémy obvod s 555-kou čo som hore uviedol na zníženie prúdu v čase nečinnosti . A najdôležitejší je dobrý návrh plošných spojov . 
Nemáš CNC - nič neznamenáš.
30.01.10 pokusne spustené CNC. Neviem, ako som mohol doteraz bez neho žiť. ><((((º>
http://www.fishpol.sk
30.01.10 pokusne spustené CNC. Neviem, ako som mohol doteraz bez neho žiť. ><((((º>
http://www.fishpol.sk
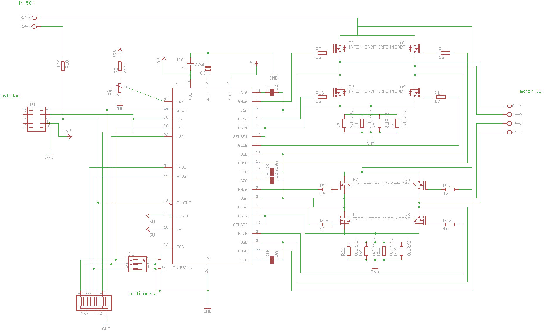
Ahoj, zase chybyAcemanLB píše:Tak jsem si to zkusil překreslit vlastními silami a rád bych se zeptal zda je to už v pořádku vůči předchozím výtkám. Jediné co tam chybí je to snížení proudu, ale to budu řešit až po první vyrobené desce co to přežije:)
1. Nějak jsem nenašel kde se napájecí mínus připojuje k zemi
2. Odpory R8, 11, 15, 17 stačí aby měli 39R aby byl proud do všech tranzistorů stejný (viz datasheet. a DECAY MODE)
3. Vývod Reset dej na VCC přes odpor asi 10K, vývod RS stačí napřímo
4. Kondenzátory C7-10 pro tranzistory IRFZ44 by měli mít 22nF
5. Nemáš konfigurovatelný stav vývodu PFD1
6. Filtrace VCC je důležitá, já tam mám 100uF tantal a přímo u obvodu pak ještě několikrát 100nF
7. Mezi V+ a zem taky velkou kapacitu. Pokud to hodláš použít na 10A pro fázi tak aspoň 5G nejlépe rozložený na víc kondenzátorů pokud to nebude speciál kondenzátor pro pulzní provoz.
Odpory RSENS jsou takto konfigurovány pro proud 4 - 10A peak. V tom chybu nevidím. Ale při proudu nad 3A počítej s chlazením tranzistorů.
Hodně zdaru
Pepa
Ok, díky předělám.