Asda-b2 zapojenie

jaké jsou rozdíly z pohledu řízení
MiMicRo
Příspěvky: 23
Registrován: 14. 11. 2018, 10:21

21. 10. 2019, 6:39

Caute zapajam servo driver delta asda-b2 no zhorel neviem co som spravil zle zapajal som to podla navodu. Vlastny niekto taky ovladac? Aky istic ste pouzili?
Uživatelský avatar
robokop
Site Admin
Příspěvky: 23320
Registrován: 10. 7. 2006, 12:12
Bydliště: Praha
Kontaktovat uživatele:

21. 10. 2019, 6:42

nafot zapojeni
jak presne jsi to zapojoval
kterou presne verzi mas?
stitky vsechno

neco jsi musel udelat spatne
Vsechna prava na chyby vyhrazena (E)
MiMicRo
Příspěvky: 23
Registrován: 14. 11. 2018, 10:21

21. 10. 2019, 6:44

Screenshot_20191021_074152.jpg
Screenshot_20191021_074152.jpg
Přílohy
Screenshot_20191021_074212.jpg
MiMicRo
Příspěvky: 23
Registrován: 14. 11. 2018, 10:21

21. 10. 2019, 6:45

IMG_20190810_031410.jpg
Uživatelský avatar
robokop
Site Admin
Příspěvky: 23320
Registrován: 10. 7. 2006, 12:12
Bydliště: Praha
Kontaktovat uživatele:

21. 10. 2019, 6:54

jake jsi pouzil trafo?
to zapojeni je na 3x200V v siti je 3x400V

pripade oni jsou do 230V mohl jsi pouzit zapojeni pro 1x230V
Vsechna prava na chyby vyhrazena (E)
RaS
Příspěvky: 8886
Registrován: 26. 3. 2009, 9:12
Bydliště: Úvaly

21. 10. 2019, 7:43

já jich mám několik a nehořej :lol:
shořelo co? pokud jsi to zapojil jak Robokop naznačuje místo na 3x200 na 3x400 tak asi není co radit, snad jen ať si na to někoho najdeš..
nebo shořel nějaký IN/OUT nebo co konkrétně?
věčný rýpal,který musí mít poslední slovo, odpůrce low-cost zařízení končících v naprosté většině případů v hromadě šrotu
uživatelé hýbátek, kteří mají z mých příspěvků celoživotní trauma nechť si mé příspěvky VYPNOU
MiMicRo
Příspěvky: 23
Registrován: 14. 11. 2018, 10:21

21. 10. 2019, 7:54

No mam istic 3 fazi 230/400v
Vies mi odfotit ako ich mas zapojene na aky istic?
MiMicRo
Příspěvky: 23
Registrován: 14. 11. 2018, 10:21

21. 10. 2019, 8:01

IMG_20191021_085950.jpg
Uživatelský avatar
robokop
Site Admin
Příspěvky: 23320
Registrován: 10. 7. 2006, 12:12
Bydliště: Praha
Kontaktovat uživatele:

21. 10. 2019, 8:29

Jsi tam misto 200V pustil 400V
Proto to shorelo
Vsechna prava na chyby vyhrazena (E)
MiMicRo
Příspěvky: 23
Registrován: 14. 11. 2018, 10:21

21. 10. 2019, 8:34

Ako to teda zapojim na 220v s 3fazami
Uživatelský avatar
filla
Příspěvky: 3523
Registrován: 1. 12. 2013, 12:55
Bydliště: Brno
Kontaktovat uživatele:

21. 10. 2019, 8:45

MiMicRo píše: 21. 10. 2019, 8:34 Ako to teda zapojim na 220v s 3fazami
Ty nijak
"do řiti se řítíme, ani o tom nevíme.."
MiMicRo
Příspěvky: 23
Registrován: 14. 11. 2018, 10:21

21. 10. 2019, 8:50

filla píše: 21. 10. 2019, 8:45
MiMicRo píše: 21. 10. 2019, 8:34 Ako to teda zapojim na 220v s 3fazami
Ty nijak
Daj este jeden
Uživatelský avatar
robokop
Site Admin
Příspěvky: 23320
Registrován: 10. 7. 2006, 12:12
Bydliště: Praha
Kontaktovat uživatele:

21. 10. 2019, 8:58

Ty opravdu nijak
Protoze zaprve kazda chyba te bude stat novy driver jeste jich par muzes udelat
Nepocitej s tim ze to pujde reklamovat
Na tohle se reklamace nevztahuje

Zadruhe vubec netusis ktera bije a hrabes se do zarizeni ktere muze nekoho zabit a to nejen tebe.

Objednej si nekoho kdo to umi
Vsechna prava na chyby vyhrazena (E)
RaS
Příspěvky: 8886
Registrován: 26. 3. 2009, 9:12
Bydliště: Úvaly

21. 10. 2019, 12:43

nebuďte na něj zlí :D
já bych mu dal ještě šanci..

1, pokud to chceš zapojit na 3x220V potřebuješ trafo 3fázové, které ti z 400V udělá 220V
2, pro 750W driver stačí když to zapojíš jednofázově tedy zapojíš mezi RS 230V ze sítě (230je v toleranci narozdíl od tvých 400V) ale nacpi tam jen jednu fázi .. druhou už tam necpi.. tou bude nulový vodič

nicméně to, že zapojíš napětí neznamená vůbec nic, pak musíš připojit mnoho a mnoho dalšího a to už je výrazně složitější...
věčný rýpal,který musí mít poslední slovo, odpůrce low-cost zařízení končících v naprosté většině případů v hromadě šrotu
uživatelé hýbátek, kteří mají z mých příspěvků celoživotní trauma nechť si mé příspěvky VYPNOU
gnat
Příspěvky: 985
Registrován: 24. 2. 2009, 9:14
Bydliště: doma
Kontaktovat uživatele:

21. 10. 2019, 1:23

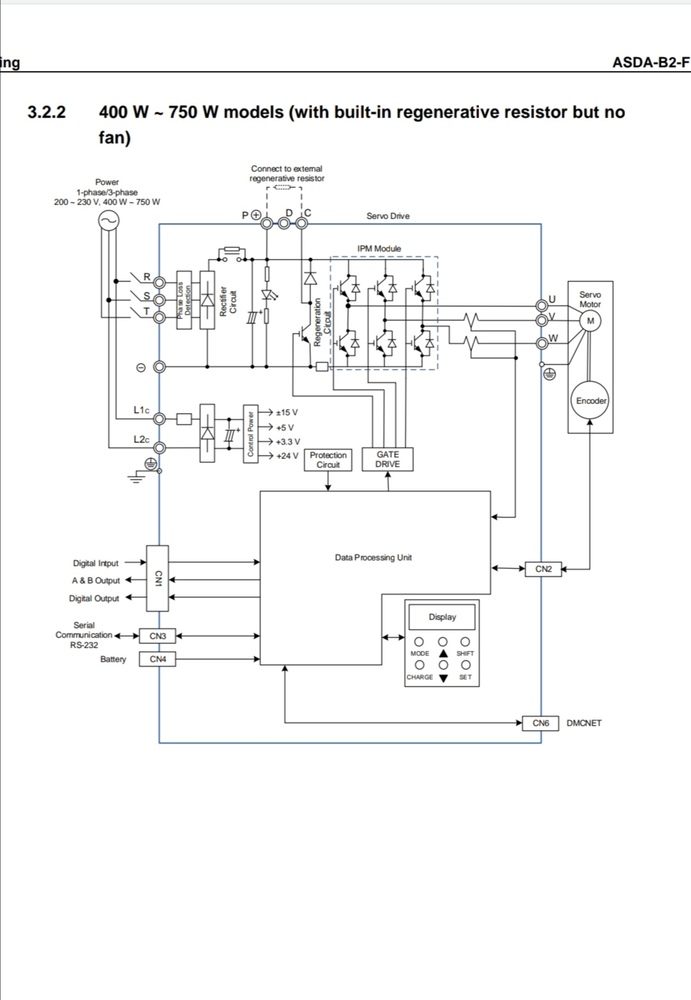
Jestli jsi to zapojil dle té fotky, tak jsi pustil 400V nejen do výkonových vstupů (kde by to teoreticky mohly vestavěné ochrany pobrat), ale i do napájení řídící části (L1C a L2C). Pokud budeš zapojovat další kus na jednu fázi , tak si v manuálu k tomu najdi příslušné schema.
SABLE-2015
Odpovědět

Zpět na „krokove unipolarni bipolarni a servomotory“