ZPS - MCFV 1060 LR
To je pěknej otesánek ,co tam je -válečkové lineární vedení nebo valivá hnízda na kalenejch lištách?
Koukals na šroub Y ,v jakým je stavu? (ten dost trpí a ještě ho často žerou špony a emulze)
Když ji dáš do cajku tak je to hoodně tuhá mašina . Tak ať ti hodně vydělává.
tak jedna inpirčka https://www.youtube.com/watch?v=o64jBJ3VthE
Koukals na šroub Y ,v jakým je stavu? (ten dost trpí a ještě ho často žerou špony a emulze)
Když ji dáš do cajku tak je to hoodně tuhá mašina . Tak ať ti hodně vydělává.
tak jedna inpirčka https://www.youtube.com/watch?v=o64jBJ3VthE
http://www.rm-reznicek.cz" onclick="window.open(this.href);return false;
Dej si pozor na napájecí napětí a na napětí za trafem (asi ho tam budeš mít) Já mám trafostanici hned vedle dílny a za trafem bylo asi 240V a ty Yaskawy to žralo ,oni jsou na 200V a snášej 220V .
http://www.rm-reznicek.cz" onclick="window.open(this.href);return false;
Já tam mám autotrafo (levnější a o trochu menší než klasický trafo) tak že jsem to vyřešil domotáním závitů (celkem jednoduše na soustruhu ) a mám teď na trafu okolo 200V
http://www.rm-reznicek.cz" onclick="window.open(this.href);return false;
mám otázku ohľadne čistenia.
celá mašina, aj vo vnútri rozvádzačov je potiahnutá vrstvou zaschnutej lepkavej emulzie.
treba nejako umývať aj elektroniku, stykače a pod? alebo je lepšie to nechať tak a očistiť len okolie, aby som sa pri dotyku s mašinou nezalepil?
celá mašina, aj vo vnútri rozvádzačov je potiahnutá vrstvou zaschnutej lepkavej emulzie.
treba nejako umývať aj elektroniku, stykače a pod? alebo je lepšie to nechať tak a očistiť len okolie, aby som sa pri dotyku s mašinou nezalepil?
Začínam sa venovať tejto mašinke. zatiaľ čistíme (ak je čas)
pripravujem sa na pripojenie a na to potrebujem vyriešiť soft štart.
pôjdem podľa viewtopic.php?t=4028&start=30
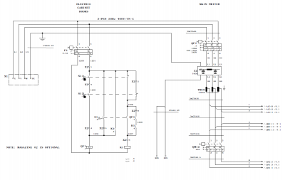
vstup do stroja je pôvodne riešený na 3 fázy, bez N. otázka č.1
Je lepšie dať ten "soft štart" pred filter Z2, alebo môže byť až za ním?
otázka č.2
na preklenutie rozbehových odporov treba stykač, mám na 63A. ovládaciu cievku má na 230V. bude vhodné zobrať 230V zo výstupu trafa?
alebo radšej dotiahnem/vyrobím "N" - modrý vodič?
pripravujem sa na pripojenie a na to potrebujem vyriešiť soft štart.
pôjdem podľa viewtopic.php?t=4028&start=30
vstup do stroja je pôvodne riešený na 3 fázy, bez N. otázka č.1
Je lepšie dať ten "soft štart" pred filter Z2, alebo môže byť až za ním?
otázka č.2
na preklenutie rozbehových odporov treba stykač, mám na 63A. ovládaciu cievku má na 230V. bude vhodné zobrať 230V zo výstupu trafa?
alebo radšej dotiahnem/vyrobím "N" - modrý vodič?
hlavně sundej všechny posuvné plechy co kryjí lože a šrouby bývá tam několik fůriků špón dokáže to zničit kuličkové šrouby. Mazání mívá potrhané hadičky, taky jsem zažil, že nějaký odborník opravoval rozvod centrálního mazání a zapojil olejovou hadičku do pravítka místo vzduchu. bylo to potrhané od špón právě pod těma krytama a asi nevěděl 
Gdyž sa chce, tak ide fšecko...
kryty v pracovnom priestore sú už vonku. pod nimi bolo dačo, ale nie veľa. krátko pred kúpou to bol pozerať servisák a asi to čistili.
ešte mi ostáva odkrytovať stĺp, vedenie na Z a pod.
hadičky na mazanie vyzerajú OK, ale kontrolu mazania odporúčal aj servisák. zatiaľ som nezisťoval ako na to, ale ten rozvod mazania ide snáď na 30 rôznych miest.
ešte mi ostáva odkrytovať stĺp, vedenie na Z a pod.
hadičky na mazanie vyzerajú OK, ale kontrolu mazania odporúčal aj servisák. zatiaľ som nezisťoval ako na to, ale ten rozvod mazania ide snáď na 30 rôznych miest.
Hlásim malý pokrok. podarilo sa mi vyčistiť a opieskovať vane na hydrol. Už sú v základnej a čiastočne aj vo vrchnej farbe.
opravil (vyčistil) som čerpadlá. hadice som chcel vytiahnuť a vymeniť. boli tak tvrdé, že som ich musel plátkom porezať na kratšie kusy, aby som ich dostal von. pokračujem v čistení, už je to takmer hotové. budúci týždeň by som chcel stroj presunúť na miesto. pokračovať by som mal kontrolou mazania.
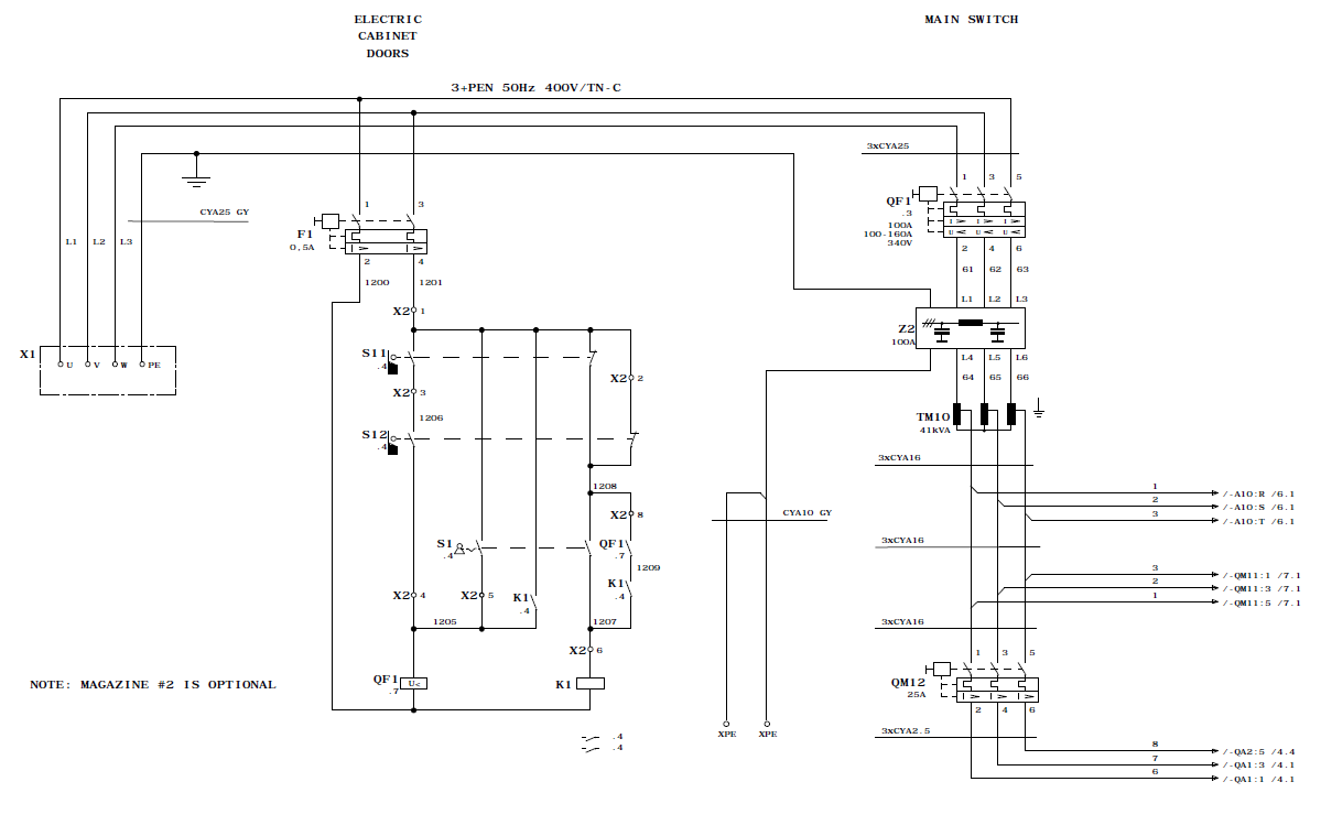
je tam takéto centrálna jednotka, ktorá to rozvádza do 6-tich rozdeľovačov na asi 40+ mazacích miest. tu je vidieť 4 hlavné rozdeľovače pre stôl a skrutky X a Y. premýšľam ako jednoducho skontrolovať, či skutočne ide olej do každého mazacieho miesta. a tiež, či treba vymeniť tie hadičky.
zatiaľ ma napadlo len použiť nejakú pumpu (napr. brzdový valec) a tlačiť do každej hadičky olej, ak sa objaví na správnom mieste, tak je to priechodné.
opravil (vyčistil) som čerpadlá. hadice som chcel vytiahnuť a vymeniť. boli tak tvrdé, že som ich musel plátkom porezať na kratšie kusy, aby som ich dostal von. pokračujem v čistení, už je to takmer hotové. budúci týždeň by som chcel stroj presunúť na miesto. pokračovať by som mal kontrolou mazania.
je tam takéto centrálna jednotka, ktorá to rozvádza do 6-tich rozdeľovačov na asi 40+ mazacích miest. tu je vidieť 4 hlavné rozdeľovače pre stôl a skrutky X a Y. premýšľam ako jednoducho skontrolovať, či skutočne ide olej do každého mazacieho miesta. a tiež, či treba vymeniť tie hadičky.
zatiaľ ma napadlo len použiť nejakú pumpu (napr. brzdový valec) a tlačiť do každej hadičky olej, ak sa objaví na správnom mieste, tak je to priechodné.