Mini DIY CNC laserová gravírka
0,5W je poměrně málo, musí se velice přesně ostřit a stopa nebude stabilní, dřevo má různé odstíny a bude tmavnout různě rychle.
Podle mě je rozumně použitélné 2W+, aby nějaký obrázek netrval celý den.
Podle mě je rozumně použitélné 2W+, aby nějaký obrázek netrval celý den.
Na konci poznávacího procesu je omyl zcela vyvrácen a my nevíme nic. Zato to víme správně.
na obrázku je driver který jsem si postavil ,zatím jen na nepájivém poli ....
otázka ...
Nemá být ta dioda napojená na výstupu mosfetu a na + VCC ????
zapojení jsem pozměnil - R5 1ohm 5W a C2 jsem dal 47uF na 10v a mosfet IRFZ44 (zatím šuplíkové zásoby)
při použití testovací žárovky jsem z toho nevymáčkl víc jak 350mA tedy zapojená žárvka na mosfet D a +VCC navíc se mosfet hodně hřál přitom by měl zvládnout desítky amper
kdo poradí prosím ...kde hledat chybu
popřípadě jestli někdo neposkytne lepší schema driveru pro laser
děkuji moc ochotným odpovědět
otázka ...
Nemá být ta dioda napojená na výstupu mosfetu a na + VCC ????
zapojení jsem pozměnil - R5 1ohm 5W a C2 jsem dal 47uF na 10v a mosfet IRFZ44 (zatím šuplíkové zásoby)
při použití testovací žárovky jsem z toho nevymáčkl víc jak 350mA tedy zapojená žárvka na mosfet D a +VCC navíc se mosfet hodně hřál přitom by měl zvládnout desítky amper
kdo poradí prosím ...kde hledat chybu
popřípadě jestli někdo neposkytne lepší schema driveru pro laser
děkuji moc ochotným odpovědět
Mn-80
Ta laserová dioda samozřejmě musí být zapojená proti napájení.
To zapojení, které jsi stavěl, je jen neřízený proudový zdroj. To můžeš udělat mnohem snadněji jen s nějakým stabilizátorem (třeba LM317) a jedním odporem. Viz první obrázek. Že ti ten tranzistor hřeje je samozřejmé. Pracuje v lineárním režimu a musíš na něm utopit velký výkon. Pokud ti poteče laserem třeba těch 350mA a bude na něm 3.5V, tak na tom tranzistoru vyzáříš cca 3W ztrátového výkonu [(12V-3.5V)*0.35A]. A to už je pořádně znát. Stejně to samozřejmě bude i pokud použiješ třeba ten LM317. Pokud nechceš aby to tolik hřálo, tak sniž napájecí napětí třeba na 6V, nebo postav nějaký spínaný driver.
Ale u laseru je asi spíš záměrem to rychle spínat pro možnost gravírování. Tak tady jsou ještě další 2 jednoduché drivery, tentokrát s možností spínání.
Všimni si tam, že je tam vždy ještě dodatečný odpor, kterým přes laser teče malý proud i ve chvíli, kdy nemá svítit. Jde o to, aby byla ta laserová dioda "předbuzena" a dokázala pak rychle zapnout. Při nízkých frekvencích spínání to není nutné, ale při vysokých ano.
Velikosti odporů samozřejmě musíš přepočítat podle proudu tvého konkrétního laseru.
To zapojení, které jsi stavěl, je jen neřízený proudový zdroj. To můžeš udělat mnohem snadněji jen s nějakým stabilizátorem (třeba LM317) a jedním odporem. Viz první obrázek. Že ti ten tranzistor hřeje je samozřejmé. Pracuje v lineárním režimu a musíš na něm utopit velký výkon. Pokud ti poteče laserem třeba těch 350mA a bude na něm 3.5V, tak na tom tranzistoru vyzáříš cca 3W ztrátového výkonu [(12V-3.5V)*0.35A]. A to už je pořádně znát. Stejně to samozřejmě bude i pokud použiješ třeba ten LM317. Pokud nechceš aby to tolik hřálo, tak sniž napájecí napětí třeba na 6V, nebo postav nějaký spínaný driver.
Ale u laseru je asi spíš záměrem to rychle spínat pro možnost gravírování. Tak tady jsou ještě další 2 jednoduché drivery, tentokrát s možností spínání.
Všimni si tam, že je tam vždy ještě dodatečný odpor, kterým přes laser teče malý proud i ve chvíli, kdy nemá svítit. Jde o to, aby byla ta laserová dioda "předbuzena" a dokázala pak rychle zapnout. Při nízkých frekvencích spínání to není nutné, ale při vysokých ano.
Velikosti odporů samozřejmě musíš přepočítat podle proudu tvého konkrétního laseru.
moc díky za odpovědi ,
jen ještě dotaz na ten driver v tom PDF to mcp4725 se dá vynechat nebo se pletu .? impulsy jdou na Gate mosfetu
a na potenciometr bych napojil 12v pře odpor a zenerku na těch 3,3 v aby nebylo dvojí napajení
jen ještě dotaz na ten driver v tom PDF to mcp4725 se dá vynechat nebo se pletu .? impulsy jdou na Gate mosfetu
a na potenciometr bych napojil 12v pře odpor a zenerku na těch 3,3 v aby nebylo dvojí napajení
Mn-80
Ano. To mcp je tam jen pro možnost analogově nastavovat maximální proud driveru v nějakého řídicího systému.
Ten tranzistor na výstupu to chce samozřejmě volit podle výkonu laseru. A stejně tak vhodně volit napájecí napětí, aby se nemusel pálit moc velký výkon na tom regulátoru.
Pokud máš hotový ten svůj regulátor, tak bych tam jen dodělal možnost spínání a odporem zajistil nějaký klidový proud. A snížil napájecí napětí, nebo přidal nějaký výkonový odpor, abys na tom tranzistoru nepálil tolik energie a nehřál tolik.
Ten tranzistor na výstupu to chce samozřejmě volit podle výkonu laseru. A stejně tak vhodně volit napájecí napětí, aby se nemusel pálit moc velký výkon na tom regulátoru.
Pokud máš hotový ten svůj regulátor, tak bych tam jen dodělal možnost spínání a odporem zajistil nějaký klidový proud. A snížil napájecí napětí, nebo přidal nějaký výkonový odpor, abys na tom tranzistoru nepálil tolik energie a nehřál tolik.
Díky za vysvětlení a za rady........ nechci nějak otravovat pomozte mi s tou upravou
R8 a R7 bych zaměnil za 1ohm 5W měl bych tím docílit max proud 1,25 A Správně ?? Mimochodem je to i max proud zdroje který chci použít v tomto projektu 12V -1,25A
R9 zajištuje ten klidový poud? je v séri s R6 přímo v okruhu napájení jakou hodnotu u nej volit aby nehřál a neblokoval LD ( byl by tam problém LED v serii s odporem ?)
Jestli někdo najde v tom uspěchaném životě čas jsem mu vděčný
V týdnu mi dorází LD 500mW a 1000mW rád bych přes víkend hodil ten driver na plošnák
s pozdravem Marabu
R8 a R7 bych zaměnil za 1ohm 5W měl bych tím docílit max proud 1,25 A Správně ?? Mimochodem je to i max proud zdroje který chci použít v tomto projektu 12V -1,25A
R9 zajištuje ten klidový poud? je v séri s R6 přímo v okruhu napájení jakou hodnotu u nej volit aby nehřál a neblokoval LD ( byl by tam problém LED v serii s odporem ?)
Jestli někdo najde v tom uspěchaném životě čas jsem mu vděčný
V týdnu mi dorází LD 500mW a 1000mW rád bych přes víkend hodil ten driver na plošnák
s pozdravem Marabu
Mn-80
tak poraď prosím já v tom nejsem zbjehlej Já postavím jen podle plánu a při experimentování většinou něco odpálím ...
pokud bych porovnal to PDF a to sco jsem sem dal já je to podobné jen to v PDF je řízené
ale nějaká finálka by bodla
pokud bych porovnal to PDF a to sco jsem sem dal já je to podobné jen to v PDF je řízené
ale nějaká finálka by bodla
Mn-80
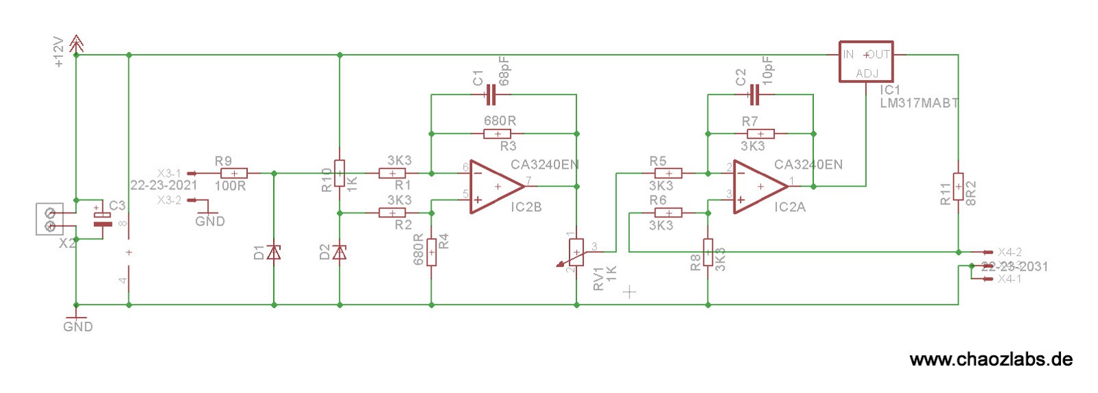
marabu> mrkni na muj obrazek. Psal jsi ze to mas sestavene na nepajivem poli. ..tak jsem v rychlosti pouzil v podstate to tvoje zapojeni a komponenty, pouze nyni je ten FET ziveny z napajecich 12V a jsou doladene hodnoty par pasivnich komponent (R a C) tak, aby proud sel regulovat do 2A. To by ti melo vyhovovat ne? Krom toho ze ten FET bude celkem dost topit...
Pripadne si na eBay kup nejaky jednoduchy proudovy zdroj (treba s tou LM317), hotove PCB te bude stat par korun.
Pripadne si na eBay kup nejaky jednoduchy proudovy zdroj (treba s tou LM317), hotove PCB te bude stat par korun.
TOS S28, DIY CNC, Holzmann ZS-40HS, Prusa Mk3s+MMU2s, Bambu X1C Combo
Jo ten obrázek se mi nějak pozdě zobrazil proto jsem tak reagoval jinam moc dík
ale jak jsem psal vzhledem k tomu že tomu moc nehovím a potřebuji i s řízením tak bych rád osvetlil ten z toho PDF nebo nějaký jný ale komlet .
S LM317 jsem dělal na netu je spousta schemat ale jak bych to popsal nemělo to plynulou regulaci odpálil jsem asi 5 diod a spínal jsem to dle tohodle obrázku
ale jak jsem psal vzhledem k tomu že tomu moc nehovím a potřebuji i s řízením tak bych rád osvetlil ten z toho PDF nebo nějaký jný ale komlet .
S LM317 jsem dělal na netu je spousta schemat ale jak bych to popsal nemělo to plynulou regulaci odpálil jsem asi 5 diod a spínal jsem to dle tohodle obrázku
Mn-80
Pár obecných rad.
Pořádně si ujasni, co budeš tím driverem napájet. Pokud to bude holá laserová dioda, tak je třeba postavit nějaký proudový zdroj. Ale pokud je to ale už hotový laserový modul, tak ty už mají proudový omezovač v sobě.
Třeba na tom druhém schematu z 25.01.2020 16:17 je použitý právě takový modul, co už má elektroniku v sobě. Takže se napájí jen napěťovým stabilizátorem 5V.
Ale na tom prvním schematu z tohoto postu je jen holá laserová dioda, a ta je pak správně napájená z proudového zdroje, tvořeného LM317.
Píšeš, že to chceš s řízením. Polovodičový laser se dá analogové (tj. změnou proudu) řídit jen v poměrně malém rozsahu. Řekněme tak mezi 60-100%, při nižším proudu vypadne z laserového režimu a začne fungovat jako LED.
Takže proto se v praxi pro řízení používá PWM.
Oba ty drivery s tranzistorem na výstupu, které jsem tu postoval, to řízení pomocí PWM poskytují. Dá se to dodělat i do toho tvého původního zapojení. V nejjednodušším případě by stačilo tranzistorem stahovat vstup + toho operáku (pin 3) na zem.
Ale bylo by dobré tam udělat ještě nějaké drobné změny. Zvětšil bych odpor R1 třeba na 3k3 nebo 4k7, abys zbytečně nepálil moc energie na té zenerce. A hlavně bych vyhodil kondenzátor C3, který bude výrazně zpomalovat odezvu na PWM. Odpor R4 bych asi zmenšil třeba tak na 100R.
Laserovou diodu je třeba samozřejmě zapojit mezi drain toho FETu a +12V, jak jsi už sám psal. No a mezi katodu laseru a GND můžeš dát ten odpor pro malý klidový proud. Nastavil bych ho tak na 2% maximálního proudu laseru.
Jistě nemusím psát, že při experimentech se samozřejmě nepoužívá drahá laserová dioda, ale zkouší se to místo ní s třeba s odporem nebo se žárovkou. Na té žárovce si můžeš ověřit i fungování té PWM regulace, musíš být schopný řídit intenzitu svitu. Laser se připojí až když všechno bezpečně funguje.
No a další možnost je koupit si hotový driver. Ten pojede na rozdíl od těchto jednoduchých lineárních ve spínaném režimu a nebude topit. Třeba něco takového (asi najdeš i levnější):
https://www.ebay.com/itm/12V-TTL-1W-2W- ... 1146367201
Pořádně si ujasni, co budeš tím driverem napájet. Pokud to bude holá laserová dioda, tak je třeba postavit nějaký proudový zdroj. Ale pokud je to ale už hotový laserový modul, tak ty už mají proudový omezovač v sobě.
Třeba na tom druhém schematu z 25.01.2020 16:17 je použitý právě takový modul, co už má elektroniku v sobě. Takže se napájí jen napěťovým stabilizátorem 5V.
Ale na tom prvním schematu z tohoto postu je jen holá laserová dioda, a ta je pak správně napájená z proudového zdroje, tvořeného LM317.
Píšeš, že to chceš s řízením. Polovodičový laser se dá analogové (tj. změnou proudu) řídit jen v poměrně malém rozsahu. Řekněme tak mezi 60-100%, při nižším proudu vypadne z laserového režimu a začne fungovat jako LED.
Takže proto se v praxi pro řízení používá PWM.
Oba ty drivery s tranzistorem na výstupu, které jsem tu postoval, to řízení pomocí PWM poskytují. Dá se to dodělat i do toho tvého původního zapojení. V nejjednodušším případě by stačilo tranzistorem stahovat vstup + toho operáku (pin 3) na zem.
Ale bylo by dobré tam udělat ještě nějaké drobné změny. Zvětšil bych odpor R1 třeba na 3k3 nebo 4k7, abys zbytečně nepálil moc energie na té zenerce. A hlavně bych vyhodil kondenzátor C3, který bude výrazně zpomalovat odezvu na PWM. Odpor R4 bych asi zmenšil třeba tak na 100R.
Laserovou diodu je třeba samozřejmě zapojit mezi drain toho FETu a +12V, jak jsi už sám psal. No a mezi katodu laseru a GND můžeš dát ten odpor pro malý klidový proud. Nastavil bych ho tak na 2% maximálního proudu laseru.
Jistě nemusím psát, že při experimentech se samozřejmě nepoužívá drahá laserová dioda, ale zkouší se to místo ní s třeba s odporem nebo se žárovkou. Na té žárovce si můžeš ověřit i fungování té PWM regulace, musíš být schopný řídit intenzitu svitu. Laser se připojí až když všechno bezpečně funguje.
No a další možnost je koupit si hotový driver. Ten pojede na rozdíl od těchto jednoduchých lineárních ve spínaném režimu a nebude topit. Třeba něco takového (asi najdeš i levnější):
https://www.ebay.com/itm/12V-TTL-1W-2W- ... 1146367201
Ja vim ze to je linearni zdroj, taky jsem to zminil. Ale kdyby mu to momentalne pomohlo...tak jsem mu to jeho vychozi schema v rychlosti opravil. Jinak teda 9W (12V Vdd @1A) ten N-FET s chladicem v klidu zvlada. Kdyby chtel pozdeji ucinit za dost efektivite, tak muze Vdd pred diodou srazit tak ze ze tam vlozi DC/DC buck konvertor za dvacku a ma to vyreseno. Pripadne rovnou misto 12V Vdd pouzit 5V....
Navic lineatni spojita regulace ma oproti diskretni modulaci prave pro rizeni LED i sve vyhody,
Naposledy upravil(a) Dawe dne 25. 1. 2020, 6:40, celkem upraveno 2 x.
TOS S28, DIY CNC, Holzmann ZS-40HS, Prusa Mk3s+MMU2s, Bambu X1C Combo