12V Motorek s integrovanou zpětnou vazbou.

ostatní motory, vřetena, regulace, snímaní otáček a jiné
Dan Materna
Příspěvky: 30
Registrován: 10. 6. 2016, 11:23

13. 6. 2016, 12:55

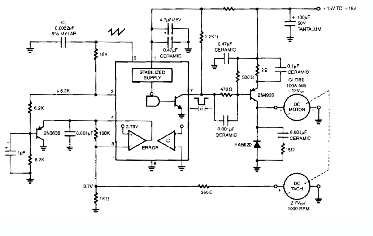
Robokop, dal jsem to někomu kdo dělá elektorniku, dokonce jsem obědnával součástky, které byly skoro ekvivalentem (ty vybíral starý TV opravář - v té době žil) , protože se dnes podobné součástky neseženou vždy nějaká ta hodnota byla trochu odlišná. Vyměnili jsme všechny tranzistory a ty stříbný hlavičky s více nožičkama. Nic se nehnulo! Součástky mi přišli až z Číny aby mi přišli ty co nejvíce podobné... S tím ČVUT-ákem jsme se rozhodly, že bude mnohem snažší to vyrobit celé nové a né tak složité. Jako reakcí na to jsem to z kamery odpájel, a kameru připravil na nový systém (schéma). Jediné co potřebuji aby fungovalo je drapák kamery a posun filmu. Expozimetr mě nezajímá, protože stejně mám extreně spotmetr, a ono měření nabitosti baterky by bylo fajn, ale také se bez toho obejdu. Jediné co potřebujy je ustálit běh motoru a to posléze replikovat 5x u čehož vždy jen změním otáčky trimerem... Už jsem vzdal aby fungovala jako nová, jde mi hlavně o to, aby z ní byl stabilní obraz. Řeším to už od ledna, kdy mi přiletěla z LA. Pokaždé u někoho je a ani s tím nehne stále něco platím a jediné co chci je aby šlapal motor. Ten jede klidně po jednoduchém zapojení na baterku, tak už jen tu zpětnou vazbu. Hodnoty součástkek se právě snažím od někoho tady zjistit. V příloze mám jeden takový kontrolér a já potřebuji zapojit napětový dělič pro snížení 30V z generátoru na 2,7v jak je ve schematu.. A poté by snad platili ostatní součástky.
Přílohy
Screen Shot 2016-06-13 at 1.57.12 PM.png
Naposledy upravil(a) Dan Materna dne 13. 6. 2016, 1:33, celkem upraveno 2 x.
Uživatelský avatar
robokop
Site Admin
Příspěvky: 23044
Registrován: 10. 7. 2006, 12:12
Bydliště: Praha
Kontaktovat uživatele:

13. 6. 2016, 1:11

Odkud jsi?
V pripade ze z prahy sehnal bych ti nekoho kdo by se toho ujmul
Vsechna prava na chyby vyhrazena (E)
Dan Materna
Příspěvky: 30
Registrován: 10. 6. 2016, 11:23

13. 6. 2016, 1:26

Jsem z Rudné, čili skoro praha... =) Ok
t256
Příspěvky: 2989
Registrován: 19. 1. 2012, 4:49

13. 6. 2016, 2:09

Vypocet delice i s povidanim mas treba zde
http://popular.fbmi.cvut.cz/elektrotech ... delic.aspx" onclick="window.open(this.href);return false;
chb
Příspěvky: 3874
Registrován: 12. 3. 2013, 7:24
Bydliště: Havl. Brod

13. 6. 2016, 6:30

dvouklik :-)
Naposledy upravil(a) chb dne 13. 6. 2016, 6:30, celkem upraveno 1 x.
Víťa - BF20 - upraveno na CNC + Mach3 + SS, soustruh CJM250, MK3 Průša, ostřička nástrojů
chb
Příspěvky: 3874
Registrován: 12. 3. 2013, 7:24
Bydliště: Havl. Brod

13. 6. 2016, 6:30

nevím kdo vše se v tom už hrabal a zda to jde ještě připojit do původního stavu
ale ty desky jsou dost jednoduché - chce to jen z nich zpětně vytvořit schema a až pak opravovat, polovodiče nemusely být nic extra - nebývaly dřív moc přesné - schemata počítala s tím, že co kus polovodiče, to jiné zesílení.
Také bych hlasoval pro opravu (tedy s vědomím zachování původní funkčnosti a parametrů.)

Jak je zde nabízeno řízení procesorem - to by dokázalo tomu přidat další funkce či kvalitu - ale ten vývoj jedoduchý nebude.
Víťa - BF20 - upraveno na CNC + Mach3 + SS, soustruh CJM250, MK3 Průša, ostřička nástrojů
Dan Materna
Příspěvky: 30
Registrován: 10. 6. 2016, 11:23

13. 6. 2016, 9:15

robokop, napiš pls pokud tedy někoho seženeš z Prahy... Bych si sním mohl dát sraz a nějak se domluvit...
Uživatelský avatar
robokop
Site Admin
Příspěvky: 23044
Registrován: 10. 7. 2006, 12:12
Bydliště: Praha
Kontaktovat uživatele:

13. 6. 2016, 9:25

jj
musim nejdriv domluvit s nim
Vsechna prava na chyby vyhrazena (E)
Dan Materna
Příspěvky: 30
Registrován: 10. 6. 2016, 11:23

14. 6. 2016, 12:03

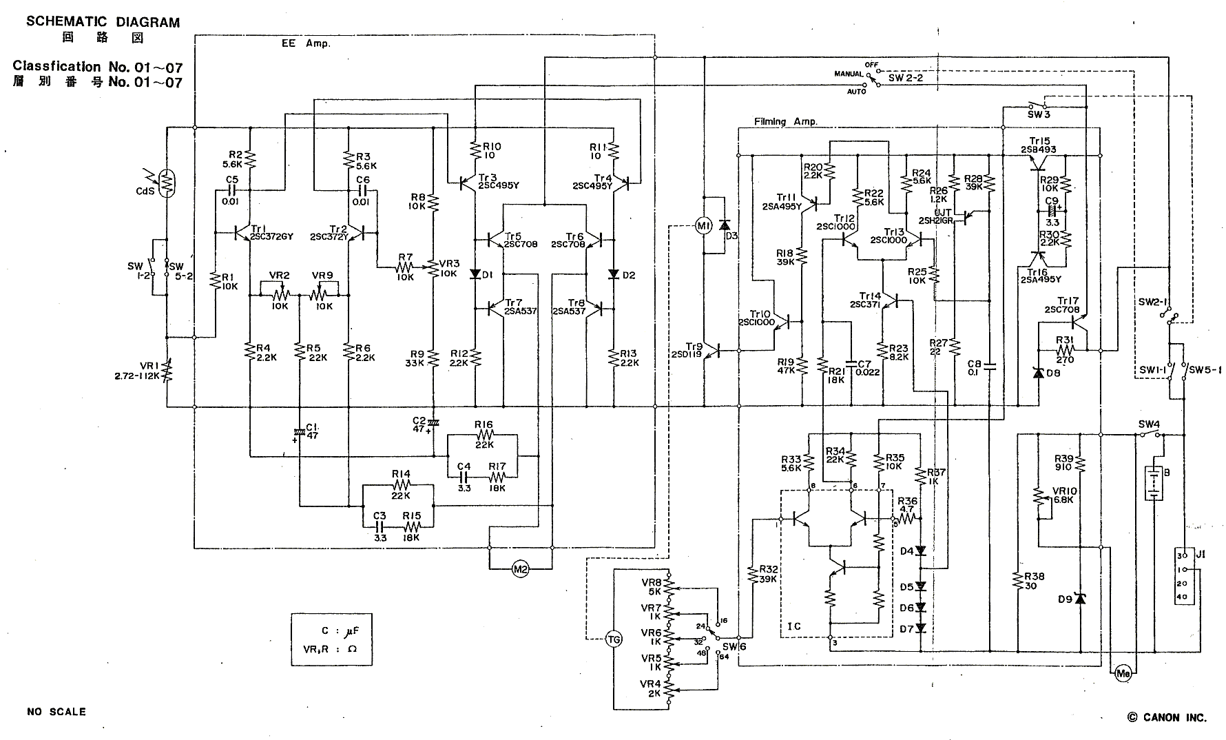
Tak a už mám schéma od jednoho dobráka z Nuke fora. Teď by mělo být snažší se vrtat v tom starém, a jako někteří se přikláním k původnímu originálu. Je tady někdo kdo by mě přivítal s onou kamerou? Když mám původní schéma tak už to tak složité není. Na odměně bychom se nějak snad dohodly soukromě.
Přílohy
schema_183.png
Dan Materna
Příspěvky: 30
Registrován: 10. 6. 2016, 11:23

15. 6. 2016, 7:43

Tak jsem celou kameru zase dal dohromady podle originálního schématu, pokročil jsem aspoň tak, že jsem vyměnil jednu 100% vadnou diodu. Tím se mi při šátrání s měřákem alespoň někde zobrazuje napětí, stejně nevím kde má být kolik, takže... =/ Byl bych moc vděčný za rady. =) (Mužu změřit cokoliv co umí tenhle měřák http://www.gme.cz/digitalni-multimetr-r ... 1-p722-515" onclick="window.open(this.href);return false;)
chb
Příspěvky: 3874
Registrován: 12. 3. 2013, 7:24
Bydliště: Havl. Brod

15. 6. 2016, 8:28

možná obráceně -
B je baterie - minus je všude propojený - tedy na minus dej minus měřáku
SW4 je jen pro měření stavu baterie -D9 dává referenční napětí a pomocí VR10 se kalibruje měřák - netočil bych s tím

napiš sem napětí
Baterie +

po zapnutí SW1 nebo SW5 a SW2 změř
napětí na SW3 po zapnutí - vstup desky
spoj mezi TR12 - TR13 - TR14
napětí na všech nožičkách IC (na 3 bude 0V )
Víťa - BF20 - upraveno na CNC + Mach3 + SS, soustruh CJM250, MK3 Průša, ostřička nástrojů
Dan Materna
Příspěvky: 30
Registrován: 10. 6. 2016, 11:23

15. 6. 2016, 11:17

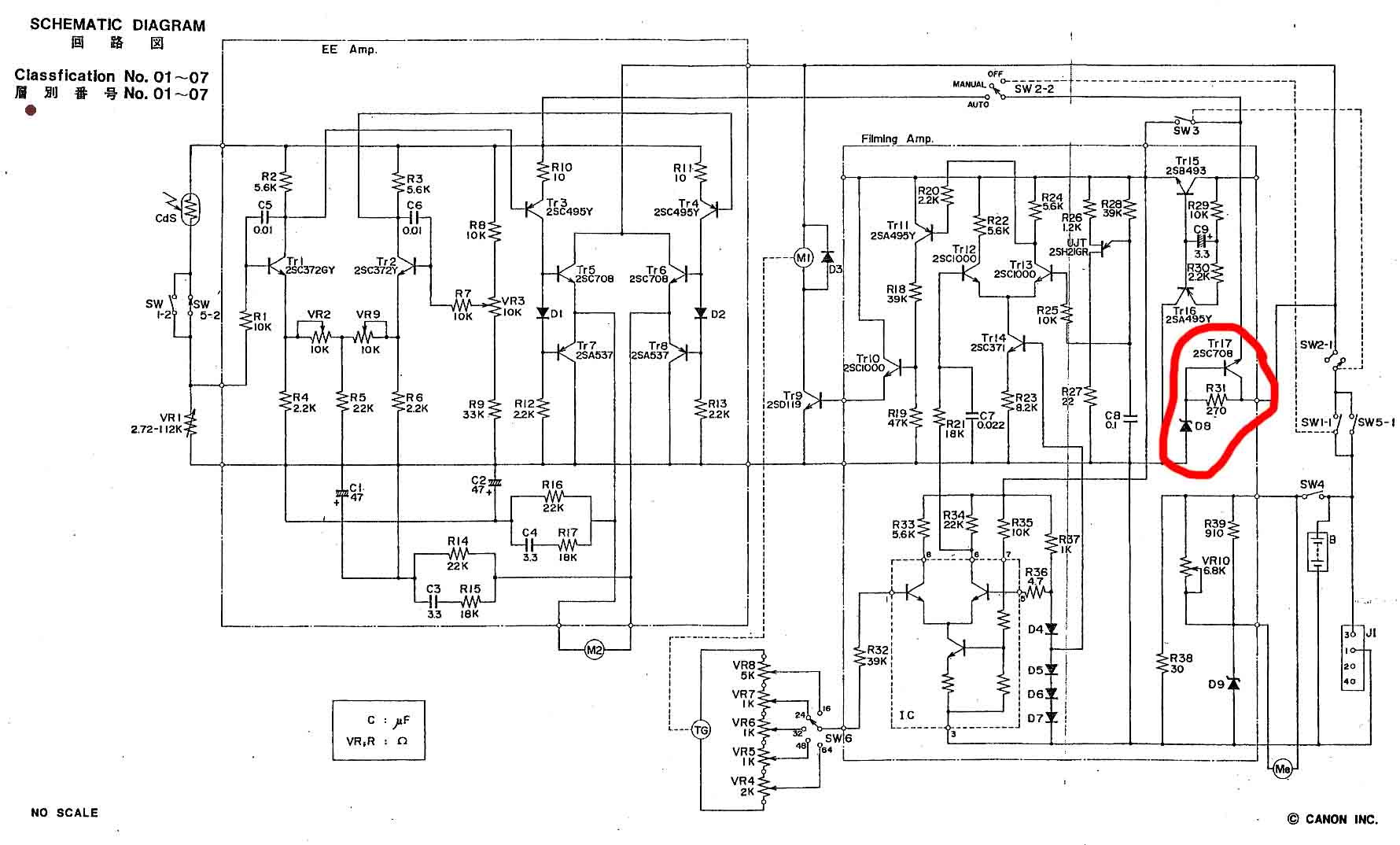
Teď jsem se skoro spálil tedy všimnul jsem si, že nožička odporu R31 je uplně rozpálená.
Též jsem zjistil že dioda D8 (při diodovim testu) jen pípá. Na jiném foru mi bylo řečeno že když pípá tak je proražená.

SW1 a SW2(MANUAL) = na téže místě (viz. obr.) = 12V
Na spoji TR12, TR13 a TR14 jsem nenaměřil nic. (0V)
Na IC je 0V na všech nožičkách.
Přílohy
schema_183.jpg
Naposledy upravil(a) Dan Materna dne 16. 6. 2016, 12:41, celkem upraveno 2 x.
Dan Materna
Příspěvky: 30
Registrován: 10. 6. 2016, 11:23

15. 6. 2016, 11:48

Při sepnutí hlavního spínače na Manual a posléze i tlačítka REC = (mechanicky se sepnou současně modře vyznačené... Ale na přepínači SW3 z obou směrů nic není! V zeleně zakroužkovaným jsem měřil...
Přílohy
Screen Shot 2016-06-16 at 12.41.27 AM.jpg
Dan Materna
Příspěvky: 30
Registrován: 10. 6. 2016, 11:23

16. 6. 2016, 12:33

Ozkoušel jsem všechny odpory a diody. Všechny odpory včetně toho co se žhaví (R31) jsou vpořádku. Dioda D8 je odešlá. Teď ještě nevím co stěma tranzistorama...
Přílohy
Screen Shot 2016-06-15 at 10.24.28 PM copy.jpg
schema_183.jpg
RaS
Příspěvky: 8632
Registrován: 26. 3. 2009, 9:12
Bydliště: Úvaly

16. 6. 2016, 7:18

takovej OT: lékařské fórum: tak mi leží na stole, břicho už jsem rozříznul a nějakou trubku co by mohlo být střevo vidím mám ji uříznout napravo nebo nalevo? prosím poraďte.. :D
věčný rýpal,který musí mít poslední slovo, odpůrce low-cost zařízení končících v naprosté většině případů v hromadě šrotu
uživatelé hýbátek, kteří mají z mých příspěvků celoživotní trauma nechť si mé příspěvky VYPNOU
Odpovědět

Zpět na „Ostatní elektromotory“